
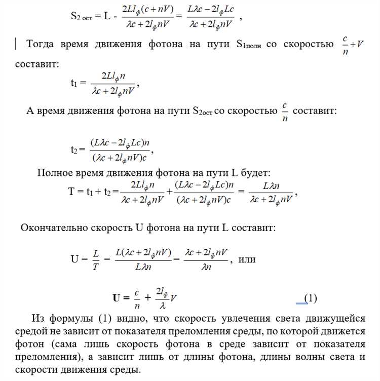
Для определения длины волны фотона используется фундаментальная зависимость, основанная на соотношении между энергией и частотой из квантовой теории. Формула для расчёта длины волны фотона имеет вид: λ = c / ν, где λ – это длина волны, c – скорость света в вакууме, ν – частота фотона. Этим выражением описывается связь между основными характеристиками светового излучения.
Частота фотона, в свою очередь, может быть найдена через его энергию, используя известную формулу Эйнштейна: E = hν, где E – энергия фотона, h – постоянная Планка (6.626×10⁻³⁴ Дж·с). Таким образом, можно выразить длину волны через энергию фотона: λ = h / E. Эта формула важна для расчёта длины волны в различных областях спектра, например, для рентгеновского или гамма-излучения.
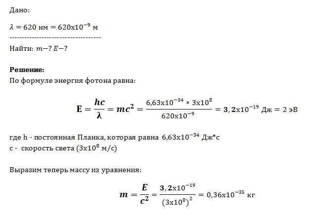
Для более точных вычислений, если энергия фотона известна, можно использовать комбинацию этих двух уравнений, получив: λ = hc / E. Здесь c – это скорость света, которая составляет 3×10⁸ м/с. Знание таких взаимосвязей позволяет не только рассчитать длину волны, но и лучше понять характеристики света, его взаимодействие с веществом и многие другие явления, включая спектральные особенности излучений.
Как связаны энергия и длина волны фотона?

Энергия фотона напрямую зависит от его длины волны. Чем короче длина волны, тем выше энергия фотона. Эта зависимость выражается через основное уравнение квантовой механики:
E = h * c / λ,
где:
- E – энергия фотона,
- h – постоянная Планка (6.626 × 10-34 Дж·с),
- c – скорость света (3 × 108 м/с),
- λ – длина волны фотона.
Из уравнения видно, что длина волны фотона и его энергия находятся в обратной пропорции. Снижение длины волны приводит к увеличению энергии, и наоборот.
Эта связь имеет ключевое значение при рассмотрении различных типов излучений:
- Для радиоволн длина волны большая, энергия фотонов низкая.
- Для видимого света длина волны меньше, энергия фотонов выше.
- Для гамма-излучений длина волны минимальна, энергия фотонов максимальна.
Применение этой формулы позволяет точно рассчитывать энергию фотонов при известных длинах волн. Например, для света с длиной волны 500 нм (зелёный цвет) энергия фотона составит:
E = (6.626 × 10-34 Дж·с) × (3 × 108 м/с) / (500 × 10-9 м) ≈ 4 × 10-19 Дж.
Таким образом, взаимосвязь энергии и длины волны фотона позволяет эффективно исследовать спектры излучений и их взаимодействие с веществом. Чем больше энергия фотона, тем больше его способность проникать в материалы и вызывать различные эффекты, такие как ионизация или возбуждение атомов.
Формула для расчета длины волны фотона
Длина волны фотона (\(\lambda\)) определяется через его скорость (\(c\)) и частоту (\(f\)) по формуле:
\(\lambda = \frac{c}{f}\)
Здесь:
- \(\lambda\) – длина волны фотона, измеряется в метрах (м);
- \(c\) – скорость света в вакууме, \(c = 3 \times 10^8\) м/с;
- \(f\) – частота фотона, измеряется в герцах (Гц).
Для более точных расчетов важно учитывать, что скорость света может изменяться в различных средах, но для вакуума используется постоянная величина \(c = 3 \times 10^8\) м/с.
Если известна энергия фотона (\(E\)), то длину волны можно также вычислить через формулу, связывающую энергию и частоту:
\(\lambda = \frac{h \cdot c}{E}\)
Здесь:
- \(h\) – постоянная Планка, \(h = 6.626 \times 10^{-34}\) Дж·с;
- \(E\) – энергия фотона в джоулях (Дж).
Эта формула полезна, когда необходимо вычислить длину волны фотонов в зависимости от их энергии, например, в спектроскопии.
Как использовать постоянную Планка в расчетах?

Постоянная Планка h играет ключевую роль в расчетах, связанных с фотонами и квантовой механикой. Её значение составляет 6.62607015 × 10⁻³⁴ Дж·с. Для определения длины волны фотона её нужно учитывать в уравнении Эйнштейна для фотона: E = hν, где E – энергия фотона, а ν – его частота.
Чтобы найти длину волны, используем соотношение между скоростью света c, частотой ν и длиной волны λ: c = λν. Из этого уравнения выражаем длину волны: λ = c / ν. Далее, подставляем выражение для частоты, полученное из уравнения Эйнштейна: ν = E / h. В результате получаем формулу для длины волны: λ = c h / E.
Важно: при вычислениях необходимо правильно учитывать единицы измерения. Энергия E должна быть в джоулях, частота ν – в герцах, а скорость света c – в м/с. Если используются другие единицы, нужно произвести соответствующие преобразования.
Влияние частоты на длину волны фотона

Длина волны фотона обратно пропорциональна его частоте. Это свойство описывается основной формулой, связывающей эти параметры: λ = c / f, где λ – длина волны, c – скорость света в вакууме (примерно 3 × 10^8 м/с), f – частота фотона.
При увеличении частоты фотона длина волны уменьшается. Например, для радиоволн с частотой 10^6 Гц длина волны составит 300 метров, а для видимого света с частотой 5 × 10^14 Гц длина волны будет порядка 600 нанометров. Это объясняется тем, что фотон с высокой частотой переносит большую энергию, а его взаимодействие с веществом чаще происходит с меньшими расстояниями между точками. В связи с этим, высокочастотное излучение, например, ультрафиолетовое или рентгеновское, обладает короткой длиной волны и более высокой проникающей способностью.
Частота и длина волны также определяют, как фотон взаимодействует с различными материалами. Например, фотон с высокой частотой может ионизировать атомы или молекулы, что невозможно для низкочастотного излучения. Для каждой области спектра характерна своя способность к проникновению через разные среды.
Для практических задач важно учитывать зависимость между частотой и длиной волны при выборе источников излучения. Например, для телекоммуникаций используют радиоволны с низкой частотой, а для медицинской диагностики – рентгеновское излучение с высокой частотой, которое позволяет получать детализированные изображения внутренних органов.
Как правильно измерить длину волны при разных условиях?

Измерение длины волны фотона зависит от условий, в которых проводятся эксперименты. Важно учитывать тип источника излучения, точность измерений и методы, доступные для получения данных.
Для монохроматического излучения (например, лазера) длина волны может быть вычислена с использованием формулы, связывающей скорость света, частоту и длину волны: λ = c / ν, где λ – длина волны, c – скорость света, ν – частота. Чтобы получить точные результаты, необходимо измерить частоту источника с высокой точностью, что можно сделать с помощью спектрометра. При этом важно, чтобы источник излучения был стабильным и не изменял свою частоту во время измерений.
В условиях света, состоящего из нескольких длин волн (например, солнечного спектра), для измерений применяется дифракция. В этом случае используют дифракционную решетку или призму, которые позволяют разделить свет на спектр. Измерение углов дифракции помогает рассчитать длины волн с помощью известной формулы: nλ = d sin(θ), где n – порядок дифракции, d – расстояние между линиями решетки, θ – угол дифракции. Применение высококачественных оптических приборов минимизирует погрешности в измерениях углов.
Для света в различных средах длина волны изменяется в зависимости от показателя преломления материала. Это следует учитывать при проведении эксперимента. Формула для длины волны в среде с показателем преломления n: λ’ = λ / n, где λ’ – длина волны в среде, λ – длина волны в вакууме. Таким образом, в различных материалах длина волны будет меньше, что важно при точных измерениях.
Температурные и механические условия также могут повлиять на точность измерений. Например, при высокой температуре могут изменяться характеристики оптических материалов, что потребует корректировки данных. Для компенсации этого эффекта используют температурные коэффициенты расширения материалов.
Наконец, важно учитывать приборные погрешности. Для точных измерений следует использовать устройства с высокой разрешающей способностью, такие как высококачественные спектрометры и интерферометры, которые позволяют минимизировать влияние шумов и систематических ошибок.
Примеры расчета длины волны фотона для разных видов излучений

Для определения длины волны фотона используется формула: λ = c / f, где λ – длина волны, c – скорость света (3 × 10^8 м/с), а f – частота излучения.
Рассмотрим несколько примеров расчета длины волны для различных типов излучений.
1. Видимый свет (желтый свет)
Частота желтого света составляет около 5 × 10^14 Гц. Используя формулу, можно рассчитать его длину волны:
λ = 3 × 10^8 м/с ÷ 5 × 10^14 Гц = 6 × 10^-7 м (600 нм). Это соответствует жёлтому цвету в видимом спектре.
2. Ультрафиолетовое излучение
Частота ультрафиолетового света может составлять 8 × 10^14 Гц. Рассчитаем длину волны:
λ = 3 × 10^8 м/с ÷ 8 × 10^14 Гц = 3,75 × 10^-7 м (375 нм). Это излучение находится на границе видимого спектра и ультрафиолетового.
3. Рентгеновские лучи
Частота рентгеновского излучения составляет примерно 1 × 10^18 Гц. Тогда длина волны будет:
λ = 3 × 10^8 м/с ÷ 1 × 10^18 Гц = 3 × 10^-10 м. Рентгеновские лучи имеют очень короткую длину волны, что позволяет им проникать через ткани.
4. Радиоволны
Для радиоволн с частотой 1 × 10^7 Гц длина волны будет:
λ = 3 × 10^8 м/с ÷ 1 × 10^7 Гц = 30 м. Радиоволны имеют большую длину волны, что объясняет их способность распространяться на большие расстояния.
5. Микроволны
Микроволны с частотой 2,5 × 10^10 Гц имеют длину волны:
λ = 3 × 10^8 м/с ÷ 2,5 × 10^10 Гц = 0,012 м (1,2 см). Это излучение используется в микроволновых печах и связи.
Эти примеры показывают, как различается длина волны в зависимости от частоты излучения. Разные виды излучений обладают уникальными свойствами, которые зависят от их длины волны и частоты.
Частые ошибки при расчете длины волны и как их избежать
Одна из распространенных ошибок – неверное использование формулы для расчета длины волны. Формула, связывающая скорость света, частоту и длину волны, выглядит так: λ = c / f, где λ – длина волны, c – скорость света в вакууме (приблизительно 3 × 10^8 м/с), f – частота. Важно помнить, что частота должна быть выражена в герцах, а скорость – в метрах в секунду. Ошибка возникает, когда частоту или скорость принимают в неверных единицах.
Часто допускают ошибку, не учитывая единицы измерения. Например, при расчете длины волны для частоты в килогерцах (кГц) и скорости в километрах в секунду (км/с), необходимо привести эти величины к единицам СИ, иначе результат будет некорректен.
Еще одна ошибка – неправильное округление значений при подстановке в формулу. Необходимо сохранять достаточное количество значащих цифр в расчетах. Часто округляют значение скорости света или частоты до нескольких знаков после запятой, что приводит к погрешностям в результатах. Например, округление c = 3 × 10^8 м/с вместо точного значения 299 792 458 м/с может дать погрешность в расчетах длины волны, особенно при работе с очень высокими или низкими частотами.
Ошибка также возникает при попытке использовать приблизительные значения для частоты и скорости в условиях, отличных от вакуума. Для других сред, например, для воды или стекла, скорость света отличается от значения в вакууме. В таких случаях необходимо использовать скорость света в конкретной среде, учитывая ее показатель преломления.
Особое внимание стоит уделить точности исходных данных. Если частота измерена с погрешностью или неправильно учтены условия эксперимента, то итоговая длина волны будет ошибочной. Проверяйте точность измерений частоты и соответствие условиям задачи.
Вопрос-ответ:
Как можно рассчитать длину волны фотона, зная его частоту?
Для вычисления длины волны фотона нужно использовать формулу: λ = c / ν, где λ — длина волны, c — скорость света (приблизительно 3 × 10^8 м/с), а ν — частота фотона. Эта формула связывает частоту и длину волны, при этом важным является то, что частота должна быть в единицах Герц (Гц), а длина волны в метрах.
Что такое длина волны фотона и почему она так важна?
Длина волны фотона — это расстояние, которое свет проходит за один цикл колебания. Она определяет цвет света в видимом спектре и влияет на его энергию. Чем меньше длина волны, тем выше энергия фотона. Например, фиолетовый свет имеет меньшую длину волны, чем красный, и, следовательно, большую энергию.
Как из частоты фотона вычислить его энергию?
Энергию фотона можно рассчитать по формуле E = hν, где E — энергия фотона, h — постоянная Планка (примерно 6.626 × 10^-34 Дж·с), а ν — частота фотона. Частота и энергия фотона напрямую связаны: чем выше частота, тем больше энергия фотона.
Можно ли использовать эту формулу для всех типов волн, или она применима только к свету?
Формула λ = c / ν, связывающая длину волны с частотой, применима к любому электромагнитному излучению, включая свет, радиоволны, рентгеновские лучи и так далее. Однако для разных типов излучений могут быть разные значения частоты, что приводит к различным длинам волн.
Как влияет среда, через которую проходит свет, на его длину волны?
Длина волны света изменяется в зависимости от среды, через которую он проходит. В вакууме длина волны максимальна для данного фотона, но в других средах, например в воде или стекле, она становится меньше. Это связано с тем, что скорость света в этих средах ниже, чем в вакууме.
Что такое длина волны фотона и как её можно рассчитать?
Длина волны фотона — это расстояние между двумя последовательными максимумами или минимумами электромагнитной волны. Она зависит от энергии фотона и определяется через скорость света и частоту. Формула для вычисления длины волны выглядит так: λ = c / ν, где λ — длина волны, c — скорость света, а ν — частота волны. Это означает, что чем выше частота фотона, тем короче его длина волны.
Как связаны длина волны и энергия фотона? Можно ли вычислить длину волны, зная только энергию?
Да, между энергией фотона и его длиной волны существует прямая зависимость. Энергия фотона рассчитывается по формуле E = h * ν, где E — энергия, h — постоянная Планка, а ν — частота. Так как частота и длина волны связаны через скорость света (ν = c / λ), то можно выразить длину волны через энергию: λ = h * c / E. Таким образом, зная энергию фотона, можно вычислить его длину волны.
