
Работа трансформатора напрямую определяется законом электромагнитной индукции, сформулированным Майклом Фарадеем в 1831 году. Этот закон устанавливает количественную зависимость между изменением магнитного потока во времени и индуцированной в проводнике электродвижущей силой (ЭДС). Именно благодаря этому явлению переменное напряжение может быть преобразовано в большее или меньшее значение без изменения частоты, что и происходит в трансформаторе.
В классической конструкции трансформатора используются две обмотки – первичная и вторичная – намотанные на общий ферромагнитный сердечник. Переменный ток в первичной обмотке создает переменный магнитный поток в сердечнике, который, в свою очередь, индуцирует ЭДС во вторичной обмотке. Напряжение на выходе определяется соотношением числа витков в обмотках, что описывается уравнением трансформации: U₂/U₁ = N₂/N₁, где U – напряжение, N – количество витков.
Для эффективной работы трансформатора необходимо минимизировать потери энергии, возникающие за счёт вихревых токов и гистерезиса в сердечнике. В промышленности для этого применяются пластины из электротехнической стали, изолированные друг от друга, что уменьшает токи Фуко и снижает нагрев. Кроме того, важно учитывать частоту питающего напряжения: при её увеличении уменьшаются габариты устройства, но возрастают требования к материалам сердечника.
Понимание закона Фарадея и сопутствующих явлений, таких как самоиндукция и взаимная индукция, необходимо не только для расчёта трансформаторов, но и для грамотной их эксплуатации. При проектировании учитываются параметры, влияющие на магнитную проницаемость, индуктивность обмоток и тепловые режимы. Эти данные критичны в сферах энергетики, радиоэлектроники и силовой техники, где трансформаторы используются в широком диапазоне напряжений – от милливольт до сотен киловольт.
В чём суть закона электромагнитной индукции Фарадея

Закон электромагнитной индукции Фарадея формулируется следующим образом: в замкнутом контуре возникает электродвижущая сила (ЭДС), если магнитный поток, пронизывающий контур, изменяется со временем. Количественно ЭДС пропорциональна скорости изменения магнитного потока и выражается формулой: ε = –dΦ/dt, где ε – ЭДС индукции, Φ – магнитный поток, dΦ/dt – производная магнитного потока по времени.
Суть явления заключается в том, что при изменении магнитного поля вокруг проводника в нём индуцируется ток. Это происходит независимо от причины изменения потока – будь то движение источника поля, изменение его интенсивности или деформация замкнутого контура. В трансформаторе именно этот эффект используется: переменный ток в первичной обмотке создаёт переменный магнитный поток в сердечнике, который, в свою очередь, вызывает появление ЭДС во вторичной обмотке.
Знак минус в формуле указывает на направление индуцированной ЭДС, которое определяется правилом Ленца: индуцированный ток всегда стремится противодействовать изменению, вызвавшему его появление. Это фундаментальный принцип сохранения энергии, который обеспечивает устойчивость процессов в трансформаторе.
Применительно к трансформатору важно учитывать, что эффективность индукции зависит от скорости изменения магнитного потока и качества магнитопровода. Поэтому при проектировании трансформаторов особое внимание уделяется форме сердечника, материалу (например, ферритам с высокой магнитной проницаемостью) и частоте питающего тока – чем выше частота, тем интенсивнее индукция при тех же параметрах.
Как изменяется ЭДС при колебаниях магнитного потока

Электродвижущая сила (ЭДС) в контуре возникает вследствие изменения магнитного потока, пронизывающего витки провода. Согласно закону Фарадея, величина индуцированной ЭДС прямо пропорциональна скорости изменения магнитного потока: \( \mathcal{E} = -\frac{d\Phi}{dt} \), где \( \Phi \) – магнитный поток, а \( \mathcal{E} \) – индуцированная ЭДС.
При гармоническом колебании магнитного потока, например, когда поток изменяется по закону синуса \( \Phi(t) = \Phi_0 \cdot \sin(\omega t) \), производная от потока по времени приводит к выражению для ЭДС: \( \mathcal{E}(t) = -\omega \Phi_0 \cdot \cos(\omega t) \). Таким образом, ЭДС также изменяется по гармоническому закону, но сдвинута по фазе на 90° относительно потока и достигает максимума в моменты наибольшей скорости изменения потока.
Чем выше частота колебаний \( \omega \), тем больше амплитуда ЭДС при прочих равных условиях. Это критически важно при проектировании трансформаторов, работающих в диапазоне высоких частот: даже небольшие изменения амплитуды потока могут вызывать значительные колебания напряжения на вторичной обмотке.
Кроме того, если поток изменяется неравномерно, например, ступенчато или импульсно, ЭДС также приобретает соответствующую форму. В импульсных трансформаторах применяются резкие фронты изменения потока, что приводит к возникновению острых пиков ЭДС, требующих учета при подборе изоляции и ограничителей перенапряжений.
Для минимизации потерь и искажений важно согласовывать форму сигнала и параметры сердечника: материал сердечника должен обеспечивать быструю и обратимую реакцию на изменения потока без насыщения и гистерезисных искажений.
Почему для работы трансформатора требуется переменный ток

Переменный ток, проходя через первичную обмотку, создаёт изменяющееся магнитное поле в сердечнике трансформатора. Это изменение магнитного потока индуцирует электродвижущую силу (ЭДС) во вторичной обмотке, что и позволяет передавать энергию. Закон Фарадея гласит, что индуцированная ЭДС пропорциональна скорости изменения магнитного потока. Без изменений в потоке (как это происходит при постоянном токе) ЭДС во вторичной обмотке не возникает.
Важными факторами, обеспечивающими эффективную работу трансформатора, являются:
- Наличие переменного магнитного поля, необходимого для индукции;
- Периодическое изменение потока, что необходимо для передачи энергии;
- Синусоидальная форма тока, которая создаёт стабильные условия для работы трансформатора.
При использовании постоянного тока магнитное поле становится статичным, что исключает индукцию во вторичной обмотке. Это приводит к невозможности трансформации напряжения, а трансформатор не будет работать эффективно или вовсе не будет функционировать.

Для достижения оптимальной работы трансформатора, переменный ток должен быть с определённой частотой (обычно 50 Гц или 60 Гц), что гарантирует стабильность и эффективность процесса индукции в магнитопроводе.
Как зависит индукция в сердечнике от конструкции трансформатора

Материал сердечника определяет его магнитную проницаемость. На практике применяются ферриты, электротехнические стали и аморфные сплавы. Например, горячекатаная электротехническая сталь обладает проницаемостью около 5000–8000, тогда как у аморфных сплавов она может превышать 20 000. Чем выше проницаемость, тем ниже требуемый ток возбуждения и меньше потери на перемагничивание.
Конструкция магнитопровода – шихтованный, тороидальный или броневой тип – также критична. В тороидальных сердечниках достигается равномерное распределение магнитного потока без зазоров, что снижает рассеяние и увеличивает индукцию при тех же затратах энергии. В броневых сердечниках часть потока уходит в зазоры, что требует увеличения числа витков или повышения тока для компенсации потерь.
Существенное влияние оказывает качество шихтовки. При плотной укладке листов с минимальными зазорами снижаются вихревые токи, и достигается более высокая эффективная индукция. Также важно учитывать ориентацию зёрен в текстурированной стали – при правильной укладке магнитное сопротивление может снижаться на 30–40% по сравнению с неориентированной сталью.
И наконец, наличие воздушных зазоров, специально введённых в некоторых конструкциях, значительно снижает индукцию в сердечнике. Это используется, например, в трансформаторах с ограничением по насыщению, но в обычных трансформаторах таких зазоров избегают для повышения КПД и уменьшения потерь.
Какое влияние оказывает число витков на напряжение в обмотках

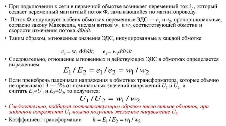
Напряжение на каждой обмотке трансформатора прямо пропорционально числу витков этой обмотки. Если обозначить число витков первичной обмотки как N₁, а вторичной – как N₂, то отношение напряжений U₂/U₁ равно отношению витков N₂/N₁, то есть U₂ = U₁ × (N₂/N₁).
Увеличение числа витков во вторичной обмотке приводит к повышению выходного напряжения. Например, при увеличении количества витков во вторичной обмотке вдвое напряжение на выходе также возрастает вдвое, при прочих равных условиях.
Число витков первичной обмотки задает исходное напряжение и, соответственно, влияет на магнитный поток в сердечнике. Изменение числа витков первичной обмотки меняет индукцию и влияет на электромагнитные параметры трансформатора, включая потери и нагрев.
При проектировании трансформатора необходимо точно рассчитывать соотношение витков, чтобы обеспечить нужное напряжение на выходе и избежать перенапряжения или недостаточного напряжения. Неверный выбор числа витков может привести к снижению эффективности и перегреву.
Рекомендуется учитывать также допустимую плотность тока в проводах обмоток, чтобы избежать чрезмерного нагрева при заданном числе витков и напряжении. Оптимальное соотношение витков обеспечит стабильную работу и долговечность устройства.
Какие условия необходимы для соблюдения закона в реальной схеме

Для точного соблюдения закона электромагнитной индукции Фарадея в трансформаторе необходимо обеспечить стабильное переменное магнитное поле в сердечнике. Это достигается с помощью качественного магнитопровода с высокой магнитной проницаемостью и минимальными потерями на гистерезис и вихревые токи.
Необходимо строго соблюсти соотношение числа витков в первичной и вторичной обмотках, поскольку напряжение пропорционально этому отношению. Любые отклонения или повреждения изоляции между витками приводят к искажению напряжения и нарушению закона.
Подключаемое к трансформатору напряжение должно быть переменным с чистой синусоидальной формой, без существенных гармоник искажающих магнитный поток. Постоянный ток не создаст переменного магнитного поля, необходимого для индукции.
Магнитный сердечник должен быть замкнутым, без воздушных зазоров или дефектов, иначе снижается магнитный поток и ухудшается трансформаторный коэффициент передачи. Качественная сборка и плотная намотка обмоток также важны для равномерного распределения магнитного поля.
Для минимизации потерь энергии рекомендуется использовать материалы с низким уровнем вихревых токов и высокую точность намотки для снижения паразитных емкостей и индуктивностей, способных исказить работу схемы.
В реальных схемах следует учитывать рабочую частоту, поскольку при слишком высокой частоте увеличиваются потери в сердечнике и обмотках, что снижает эффективность и нарушает идеальные условия закона.
Вопрос-ответ:
Какой физический принцип лежит в основе работы трансформатора?
Основной физический принцип — закон электромагнитной индукции Фарадея. Он гласит, что изменение магнитного потока через контур вызывает появление электродвижущей силы (ЭДС) в этом контуре. В трансформаторе переменный ток в первичной обмотке создаёт переменный магнитный поток в сердечнике, который индуцирует ЭДС во вторичной обмотке.
Почему трансформатор работает только с переменным током, а не с постоянным?
При постоянном токе магнитный поток остаётся неизменным, поэтому в обмотках не возникает электродвижущей силы индукции. Только при переменном токе магнитный поток меняется со временем, что и вызывает появление ЭДС во вторичной обмотке согласно закону Фарадея.
Как влияет число витков в обмотках трансформатора на напряжение?
Напряжение в каждой обмотке пропорционально числу витков. Если в первичной обмотке витков меньше, чем во вторичной, то выходное напряжение будет выше (повышающий трансформатор). Если наоборот, напряжение понижается. Это связано с тем, что ЭДС индукции пропорциональна числу витков, через которые проходит изменяющийся магнитный поток.
Какие условия необходимо соблюдать, чтобы закон электромагнитной индукции корректно применялся в трансформаторе?
Для точного действия трансформатора нужно обеспечить: минимальные потери магнитного потока (магнитный сердечник с высокой проницаемостью), плотное магнитное сцепление между обмотками, отсутствие значительных паразитных сопротивлений и работа на переменном токе с частотой, при которой сердечник не намагничивается до насыщения.
Почему в трансформаторе важна индуктивная связь между обмотками?
Индуктивная связь обеспечивает передачу магнитного потока от первичной к вторичной обмотке. Чем плотнее магнитный поток связан с обеими обмотками, тем эффективнее индуцируется ЭДС во вторичной цепи. Плохая связь приводит к снижению коэффициента трансформации и увеличению потерь.
Какой закон физики объясняет принцип работы трансформатора?
Основой работы трансформатора служит закон электромагнитной индукции, сформулированный Фарадеем. Согласно этому закону, изменение магнитного потока через замкнутый контур вызывает в нём появление электродвижущей силы (ЭДС). В трансформаторе переменный ток в первичной обмотке создаёт переменное магнитное поле, которое пронизывает сердечник и вызывает в обмотках вторичной цепи индуцированное напряжение. Благодаря этому принципу происходит передача энергии с одного контура на другой без непосредственного электрического контакта.
