
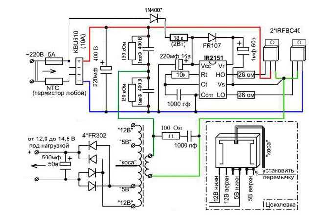
ЛС фильтр (линейный синфазный) необходим для подавления высокочастотных помех, возникающих в процессе работы импульсных источников питания, в том числе ИБП. Наличие такого фильтра снижает электромагнитные излучения и предотвращает влияние помех на чувствительное оборудование. Самодельный ЛС фильтр позволяет адаптировать параметры под конкретную нагрузку и особенности электросети.
Для сборки потребуется: дроссель с двумя симметричными обмотками (например, на ферритовом кольце диаметром 36–40 мм, проницаемость 2000–3000), два X2-конденсатора номиналом 0,1–0,47 мкФ на 275 В переменного тока, и два Y2-конденсатора 2200–4700 пФ. Важно использовать только сертифицированные элементы с маркировкой X2 и Y2 – это связано с требованиями к безопасности при работе с сетью 220 В.
Обмотки дросселя наматываются в одном направлении, по 10–15 витков каждая, проводом сечением не менее 0,5 мм². Конденсаторы X2 подключаются между фазой и нулем, Y2 – между каждой линией и землёй. Конструктивно фильтр размещается в экранированном металлическом корпусе с надёжным заземлением. При необходимости фильтр можно дополнить варистором для ограничения всплесков напряжения.
Перед включением в сеть обязательна проверка изоляции и отсутствия короткого замыкания. Подключение – последовательно в разрыв линии питания ИБП. Эффективность можно оценить с помощью осциллографа или анализатора спектра, зафиксировав снижение высокочастотных составляющих. Такой фильтр повышает стабильность работы оборудования и снижает вероятность сбоев от сетевых наводок.
Выбор параметров индуктивности и ёмкости под конкретную мощность ИБП
При проектировании LC-фильтра для ИБП важно согласовать характеристики компонентов с мощностью инвертора и частотой работы. Основная цель – подавление высокочастотных помех, не ухудшая стабильность выходного напряжения.
Индуктивность рассчитывается исходя из предельного допустимого тока и необходимой частоты среза фильтра. Для ИБП мощностью 1000 Вт (220 В, ~4.5 А) при частоте ШИМ около 20–25 кГц разумно использовать дроссель с индуктивностью от 1 до 3 мГн. При более высоких частотах (40–50 кГц) можно уменьшить индуктивность до 0.5–1 мГн. Ток насыщения дросселя должен быть выше пикового выходного тока, минимум на 20%.
Ёмкость подбирается с учётом нужной частоты среза и допустимого уровня пульсаций на выходе. При указанных параметрах (1–3 мГн, 20–25 кГц) ёмкость выбирается в пределах 1–4 мкФ. Для фильтрации высокочастотных выбросов параллельно ставятся конденсаторы меньшей ёмкости (например, 100–220 нФ плёночные) с низким эквивалентным последовательным сопротивлением (ESR).
Для определения частоты среза LC-фильтра используется формула:
fc = 1 / (2π√(L·C))
Для частоты среза около 3 кГц при L = 2 мГн ёмкость должна быть порядка 2.1 мкФ. Если увеличить ёмкость до 3.3 мкФ, частота снизится до ~2 кГц, что усилит фильтрацию, но может повлиять на отклик по нагрузке.
Конденсаторы – металлоплёночные или керамические, напряжение не ниже 400 В. Дроссели – с сердечником из порошкового железа или феррита, минимальные потери на рабочей частоте.
При расчёте компонентов необходимо учитывать тепловыделение. Для дросселя допустимая температура не должна превышать 90 °C при длительной нагрузке. Конденсаторы должны иметь температурный запас и быть рассчитаны на длительную работу в условиях нагрева от окружающих компонентов.
Подбор сердечника для дросселя: феррит или железо

При сборке L-с фильтра для ИБП важно правильно выбрать материал сердечника дросселя, так как от этого зависят уровень индуктивности, насыщаемость, потери и шумовые характеристики. На практике применяются два типа: феррит и шихтованное железо (чаще – торы на основе электротехнической стали).
Ферритовые сердечники работают на высоких частотах – от десятков килогерц до мегагерц. Их главное преимущество – низкие вихревые потери. Однако у феррита есть ограничение по индукции насыщения: обычно 0.3–0.5 Тл. При превышении этого значения дроссель теряет индуктивность, что опасно для фильтрации пульсаций. Поэтому для работы с большими токами (выше 3–5 А) требуется либо большой объем сердечника, либо использование нескольких обмоток параллельно. Также феррит чувствителен к механическим ударам и может крошиться при нагрузке.
Шихтованное железо устойчиво к насыщению (до 1.6–2.0 Тл), лучше справляется с высокими токами. Но при этом его потери на высоких частотах существенно выше. В фильтрах для ИБП, работающих на частотах ниже 10 кГц, железо подходит лучше. Особенно если предполагается работа на токах выше 5 А. Тор на базе трансформаторной стали (например, ЭИ 0.35) обеспечивает стабильную индуктивность при нагрузке, но требует обязательного зазора для предотвращения насыщения. Зазор можно задать вручную, разделив половинки сердечника немагнитной прокладкой (например, 0.2–0.5 мм текстолита).
Если предполагается компактная сборка и частота ШИМ – 30–50 кГц, предпочтение лучше отдать ферриту с маркировкой N87 или 3C90. Для низкочастотной фильтрации (до 10 кГц) и больших токов – железо с правильно подобранным зазором и минимальным сечением магнитного пути не менее 1.5 см².
Расчёт количества витков и провода для дросселя
Для дросселя в ЛС-фильтре основная задача – подавление высокочастотных помех, при сохранении минимального падения напряжения на основной частоте (50 Гц). Расчёт начинается с определения индуктивности, достаточной для подавления помех: как правило, это 1–10 мГн для сетевого фильтра после выпрямителя. В конкретной схеме ИБП подбирается по спектру помех и требуемому уровню подавления.
Выбор сердечника: для типового бесперебойника подойдёт кольцевой феррит марки 2000НМ или аналогичный с AL от 2000 до 5000 нГн/вит². Диаметр кольца – от 30 до 60 мм, в зависимости от тока. Ток дросселя должен соответствовать максимальному току нагрузки, плюс запас не менее 30%.
Число витков вычисляется по формуле: N = √(L / AL), где L – требуемая индуктивность в нГн, AL – индуктивность одного витка², N – количество витков. Например, для L = 5000 мкГн и AL = 2500 нГн/вит²: N = √(5 000 000 / 2500) ≈ 45 витков.
Провод выбирается по допустимому току. Для тока до 3 А – ПЭТВ-2 диаметром 0,8 мм. При 5–7 А – от 1,0 до 1,2 мм. Важно учитывать плотность намотки: провод должен равномерно заполнять кольцо, не допуская перегрева и межвиткового пробоя. При больших токах целесообразно использовать многожильный провод (лац) или два параллельных провода меньшего диаметра.
Перед установкой дроссель проверяется на насыщение: при подключении к нагрузке сопротивление не должно резко падать. Это проверяется амперметром в серии с дросселем и осциллографом на нагрузке. Допускается незначительное падение индуктивности, но не более 10% при номинальном токе.
Выбор и подключение плёночных конденсаторов в цепи фильтра

Для подавления высокочастотных помех в ЛС-фильтре применяются плёночные конденсаторы класса X2 и Y2, рассчитанные на работу в сетях переменного тока 230 В. Конденсаторы X2 подключаются между фазой и нулём, а Y2 – между фазой (или нулём) и заземлением. Ёмкости подбираются исходя из требуемого диапазона подавления и допустимого уровня реактивного тока.
Типичные значения ёмкости: для X2 – от 100 нФ до 470 нФ, для Y2 – от 1 нФ до 4,7 нФ. Превышение этих значений может привести к утечке тока выше допустимой нормы по стандарту IEC 60950.
Важно учитывать реактивную мощность, которую вносит конденсатор в цепь: при 230 В и 50 Гц X2-конденсатор на 470 нФ создаёт ток порядка 34 мА. Это значение суммируется с остальными токами утечки и должно учитываться при проектировании.
Подключение выполняется максимально короткими проводниками. Для X2-конденсаторов важно обеспечить минимальную индуктивность подключения, иначе эффективность подавления падает. Рекомендуется располагать их после варистора и дросселя, ближе к выходным клеммам фильтра.
Y2-конденсаторы обязательно подключаются к защитному заземлению, иначе при пробое возможен опасный потенциал на корпусе. Номинальное напряжение должно быть не ниже 250 В AC, а импульсная прочность – не менее 5 кВ.
Не допускается: использование электролитических или керамических конденсаторов в этих местах – они не рассчитаны на работу под переменным напряжением сети и не имеют нужного уровня надёжности при импульсных перегрузках.
Способы снижения нагрева дросселя при длительной нагрузке
Увеличение сечения провода – основной метод снижения тепловых потерь. Чем больше площадь проводника, тем ниже его активное сопротивление и, соответственно, меньше тепловыделение при прохождении тока. Для дросселей в бесперебойниках с длительной нагрузкой оптимально использовать медь сечением от 2,5 мм² и выше, в зависимости от тока.
Применение шин вместо провода позволяет снизить сопротивление и улучшить теплоотвод. Медные или алюминиевые шины сечением 10×1 мм и более обеспечивают равномерное распределение тока по поверхности и уменьшают локальный перегрев.
Выбор сердечника с низкими потерями критичен. Материалы типа феррита N87, 3C90 или порошковых железных сплавов (например, Kool Mu) обладают низким уровнем вихревых токов и гистерезисных потерь, что особенно важно при высокочастотной работе.
Оптимизация частоты преобразования снижает тепловую нагрузку. При частоте 20–30 кГц дроссель работает стабильнее, чем при 50–100 кГц, где потери на переключениях увеличиваются. Настройка частоты должна учитывать параметры как сердечника, так и обмотки.
Повышение класса изоляции улучшает термостойкость обмотки. Использование эмалированных проводов с температурной категорией не ниже 180 °C (класс H) предотвращает разрушение изоляции при нагреве.
Формирование зазора в сердечнике при расчёте дросселя с воздушным зазором позволяет перераспределить магнитный поток и уменьшить насыщение. Это снижает токи намагничивания и, как следствие, тепловыделение.
Установка радиатора или теплоотвода на сердечник ускоряет отвод тепла. Металлические пластины, прижатые к поверхности, или принудительное обдувание вентилятором улучшают температурный режим на 10–20 °C в зависимости от конфигурации.
Минимизация витков при том же индуктивном сопротивлении возможна за счёт использования сердечников с высокой магнитной проницаемостью. Меньшее количество витков – меньше активное сопротивление, следовательно – ниже нагрев.
Правильная укладка обмотки снижает локальный перегрев. Равномерное распределение витков, отсутствие наложений, межслойная изоляция и возможность вентиляции между слоями повышают эффективность охлаждения.
Размещение фильтра на плате или в корпусе ИБП
Физическое расположение ЛС фильтра критично для снижения паразитных наводок и минимизации потерь. Фильтр следует устанавливать как можно ближе к входу питания, чтобы подавлять помехи до попадания на остальные элементы схемы.
Если фильтр монтируется на плате, важно разместить катушки и конденсаторы компактно, с минимальными длинами соединительных дорожек. Длинные проводники увеличивают индуктивность и емкость паразитов, ухудшая фильтрацию.
При сборке в корпусе ИБП рекомендуется использовать жесткий монтаж фильтра на металлическую основу с хорошим контактом на корпус для эффективного отвода тепла и экранирования.
Отводы катушек не должны пересекаться с силовыми проводами или управляющими цепями, чтобы исключить взаимные помехи.
Размещение конденсаторов фильтра следует выполнять параллельно шине питания с обязательным заземлением корпуса для стабильности работы.
Высота компонентов должна соответствовать внутреннему пространству корпуса, чтобы не мешать установке других модулей и не создавать механических напряжений на плату.
Расположение должно предусматривать возможность контроля и замены компонентов без полного разбора ИБП.
Проверка фильтра на паразитные резонансы и шумы

После сборки LC-фильтра для бесперебойника необходимо провести измерения, чтобы выявить паразитные резонансы и шумы, влияющие на стабильность и качество питания.
- Подключите фильтр к генератору сигналов с регулируемой частотой. Частотный диапазон следует охватить от 50 Гц до 1 МГц, поскольку паразитные резонансы часто возникают в высокочастотной области.
- Используйте осциллограф с полосой пропускания не ниже 10 МГц для визуализации выходного сигнала фильтра. Обратите внимание на скачки амплитуды и искажения формы сигнала.
- Проверьте выход фильтра на наличие высокочастотных гармоник и помех с помощью спектроанализатора или FFT-функции осциллографа. Допустимый уровень шума должен быть ниже -40 дБ относительно полезного сигнала.
- Для выявления паразитных резонансов используйте анализ импеданса фильтра. Резкие провалы или пики на графике укажут на участки с паразитной индуктивностью или емкостью.
- Проверьте качество пайки и соединений, поскольку плохие контакты могут создавать дополнительные шумы и резонансы.
Регулярное повторение этих проверок после изменения схемы или компонентов помогает поддерживать стабильную работу фильтра и снижать уровень шумов в выходном сигнале бесперебойника.
Подключение ЛС фильтра между ИБП и нагрузкой: схемы и ошибки

ЛС фильтр устанавливается на выходе ИБП для снижения высокочастотных помех и сглаживания формы сигнала. Неправильное подключение снижает эффективность и может повредить оборудование.
- Типичная схема подключения:
- Выход ИБП → вход ЛС фильтра → нагрузка.
- Обязательное заземление корпуса фильтра и ИБП.
- Использование медных проводов с сечением, рассчитанным на максимальный ток нагрузки.
- Особенности подключения обмоток фильтра:
- Катушка индуктивности должна идти последовательно с фазным проводом.
- Конденсаторы фильтра подключаются параллельно нагрузке, между фазой и нулём, а также между фазой и землёй.
- Убедитесь в правильной полярности, если используются полярные конденсаторы.
- Распространённые ошибки:
- Подключение фильтра на вход ИБП вместо выхода – приводит к неправильной работе и искажению сигнала.
- Отсутствие или плохое заземление – повышает уровень электромагнитных помех и снижает безопасность.
- Использование проводов малого сечения – вызывает перегрев и падение напряжения.
- Перепутывание фазного и нулевого проводов на входе или выходе фильтра – приводит к потере фильтрации и возможным коротким замыканиям.
- Монтаж с длинными проводами между ИБП, фильтром и нагрузкой – снижает эффективность фильтра из-за паразитных индуктивностей и емкостей.
- Рекомендации для монтажа:
- Минимизировать длину соединительных проводов, прокладывать их параллельно и раздельно от силовых линий.
- Проверять качество контактов, применять винтовые клеммы или пайку для надёжности.
- Использовать экранированные кабели при высокой чувствительности нагрузки к помехам.
- После подключения измерить форму выходного напряжения осциллографом для контроля эффективности фильтра.
Вопрос-ответ:
Какие компоненты нужны для сборки LC-фильтра для бесперебойника?
Для создания LC-фильтра потребуются катушки индуктивности и конденсаторы с подходящими характеристиками по номиналу и напряжению. Обычно катушки подбирают с индуктивностью, соответствующей рабочей частоте фильтра, а конденсаторы — с достаточной ёмкостью и запасом по напряжению, чтобы выдерживать нагрузку бесперебойника. Также понадобится монтажная плата или подходящая основа для сборки, крепёжные элементы и инструменты для пайки и измерений.
Как рассчитать параметры LC-фильтра для конкретного бесперебойника?
Расчёт начинается с определения частоты, которую нужно подавлять или пропускать. Обычно для фильтра питания это частоты помех или гармоник, создаваемых преобразователем. Затем выбирают индуктивность катушки и ёмкость конденсатора по формуле резонанса LC-контура: f = 1/(2π√(LC)). Важно, чтобы выбранные компоненты выдерживали ток и напряжение в цепи бесперебойника. Иногда проводят измерения с помощью частотомера и осциллографа для точной настройки фильтра.
Какие ошибки чаще всего встречаются при самостоятельной сборке LC-фильтра для ИБП?
Часто встречаются ошибки в подборе номиналов компонентов — слишком малые или слишком большие значения ёмкости и индуктивности приводят к неэффективной фильтрации. Ещё одна ошибка — неправильное расположение компонентов на плате, из-за чего появляются паразитные ёмкости и индуктивности, ухудшающие работу фильтра. Иногда забывают учитывать тепловыделение и максимальные токи, что может привести к повреждению элементов. Неправильная пайка и плохой контакт также влияют на стабильность работы.
Можно ли использовать готовые катушки и конденсаторы от других устройств для сборки LC-фильтра?
В некоторых случаях допустимо использовать детали из старой техники, если они подходят по параметрам и состоянию. Однако важно проверить их характеристики, так как изношенные или не соответствующие номиналы компоненты могут ухудшить работу фильтра или даже повредить оборудование. Лучше всего измерить параметры катушек и конденсаторов, проверить их изоляцию и отсутствие повреждений, прежде чем включать в цепь бесперебойника.
