
Импульсный блок питания (ИБП) – это электронное устройство, предназначенное для преобразования одного типа электрического напряжения в другой с использованием высокочастотной коммутации. В отличие от линейных блоков питания, ИБП работают на частотах, в десятки и сотни раз превышающих частоту сети (обычно 20–200 кГц), что позволяет значительно уменьшить габариты трансформатора и повысить КПД.
Основу работы ИБП составляет процесс быстрого включения и выключения силового ключа, чаще всего выполненного на транзисторе типа MOSFET или IGBT. С помощью широтно-импульсной модуляции (ШИМ) осуществляется регулировка выходного напряжения. Высокая частота переключения позволяет использовать компактные ферритовые трансформаторы и сглаживающие фильтры на дросселях с малой индуктивностью.
Для корректной работы ИБП требуется точная синхронизация всех узлов схемы. Нестабильная работа шим-контроллера, недостаточная фильтрация помех или несогласованные характеристики компонентов приводят к перегреву, шуму на выходе и снижению срока службы устройства. При проектировании важно учитывать тепловые режимы, импульсные перегрузки и помехоустойчивость схемы.
ИБП применяются в зарядных устройствах, компьютерах, бытовой технике, системах видеонаблюдения, промышленной автоматике и медицинском оборудовании. Выбор конкретной схемотехники зависит от требований к выходному напряжению, току, габаритам и условиям эксплуатации. Для критически важных применений используются резервированные или модульные решения с встроенными системами диагностики и защиты.
Импульсный блок питания: принцип работы и применение

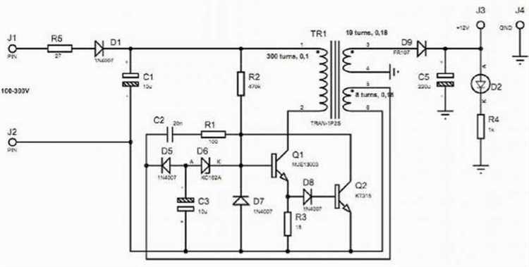
Импульсный блок питания работает по принципу преобразования входного переменного или постоянного напряжения в высокочастотные импульсы, которые затем трансформируются, выпрямляются и фильтруются до нужного выходного уровня. Основной элемент схемы – силовой ключ (обычно MOSFET), управляющий подачей энергии на трансформатор. Частота коммутации задаётся шим-контроллером и может варьироваться от 20 до 500 кГц.
Преобразование начинается с выпрямления входного переменного напряжения и фильтрации пульсаций. Полученное напряжение подаётся на силовой ключ, который открывается и закрывается с заданной частотой. Высокочастотный трансформатор изолирует вход от выхода и обеспечивает понижение или повышение напряжения. На выходе применяется диод Шоттки и LC-фильтр для сглаживания напряжения.
Типичная конфигурация включает блок питания с обратной связью, обеспечивающей стабилизацию выходного напряжения путём регулировки длительности импульсов. Оптопара передаёт сигнал с выхода на шим-контроллер, замыкая петлю управления. Такая схема позволяет поддерживать стабильную работу при переменных нагрузках и колебаниях входного напряжения.
Применение импульсных блоков охватывает устройства, где важны компактность, малый вес и широкий диапазон входных напряжений: адаптеры ноутбуков, LED-драйверы, телекоммуникационное оборудование, встраиваемые системы и промышленные контроллеры. При разработке учитываются требования к пульсациям, электромагнитной совместимости и тепловому режиму. Для питания чувствительной электроники применяются схемы с активной коррекцией коэффициента мощности (PFC) и многоступенчатыми фильтрами.
Как преобразуется переменное напряжение в стабильное постоянное в ИБП

Процесс преобразования начинается с входного выпрямителя, который преобразует переменное сетевое напряжение (обычно 220 В, 50 Гц) в пульсирующее постоянное. Затем напряжение сглаживается конденсаторами для уменьшения пульсаций.
- Выпрямление и фильтрация
- Диодный мост на кремниевых диодах или быстрых диодах Шоттки обеспечивает однополупериодное или двухполупериодное выпрямление.
- Большие электролитические конденсаторы снижают амплитуду пульсаций, формируя относительно стабильное напряжение постоянного тока.
- Высокочастотное переключение
- Силовой транзистор (MOSFET или IGBT) управляется шим-контроллером для формирования импульсов с высокой частотой (от 20 кГц до 200 кГц).
- Высокочастотная коммутация позволяет уменьшить размеры трансформатора и фильтров.
- Преобразование через трансформатор
- Ферритовый трансформатор с низкими потерями изменяет уровень напряжения, обеспечивая гальваническую развязку.
- Высокая частота работы повышает качество преобразования и снижает массу устройства.
- Выпрямление и сглаживание на выходе
- Выходные диоды Шоттки быстро восстанавливаются и минимизируют потери при выпрямлении.
- LC-фильтр (дроссель и конденсаторы) устраняет высокочастотные пульсации, обеспечивая стабильное постоянное напряжение на выходе.
- Стабилизация напряжения
- Обратная связь с оптопарой передаёт информацию о выходном напряжении на шим-контроллер.
- Регулировка длительности импульсов изменяет энергию, подаваемую на трансформатор, поддерживая стабильное выходное напряжение при изменении нагрузки и входных параметров.
Для уменьшения помех и повышения качества напряжения в ИБП часто используется коррекция коэффициента мощности (PFC), которая сглаживает входной ток и снижает гармонические искажения.
Роль трансформатора с ферритовым сердечником в конструкции ИБП

Ферритовый трансформатор в импульсном блоке питания (ИБП) выполняет ключевую функцию преобразования высокочастотного напряжения, обеспечивая гальваническую развязку между входом и выходом. В отличие от силовых трансформаторов на стальных сердечниках, ферритовые модели работают на частотах от 20 кГц до 1 МГц, что позволяет значительно уменьшить их габариты при сохранении требуемой мощности.
Сердечник из феррита обеспечивает минимальные потери на вихревые токи благодаря высокой электрической сопротивляемости материала. Это критично при частотах свыше 100 кГц, где стальной сердечник становится неэффективным из-за сильного нагрева и роста потерь. Оптимальный выбор марки феррита (например, N87, 3C94) зависит от рабочей частоты и мощности схемы.
Точность намотки обмоток трансформатора напрямую влияет на эффективность и уровень электромагнитных помех. Следует соблюдать минимальную межобмоточную ёмкость, особенно в высокочастотных импульсных источниках, чтобы избежать паразитных резонансов и улучшить устойчивость к помехам. Рекомендуется использовать секционированную или распределённую намотку, а также применять экранирующие обмотки при необходимости снижения межвитковых наводок.
Режим насыщения сердечника недопустим: при превышении предела индукции (для большинства ферритов около 0,35–0,45 Тл) возникают резкие потери, увеличение тока и возможный выход из строя силовых ключей. Поэтому расчет трансформатора должен включать точное определение максимального магнитного потока с учетом запаса по температуре и разбросу параметров феррита.
Наличие трансформатора в ИБП также позволяет легко реализовать множественные выходные напряжения с общей или раздельной землёй. Это достигается добавлением дополнительных обмоток, что повышает гибкость конструкции и уменьшает потребность в отдельной стабилизации каждого канала.
При проектировании важно учитывать не только электрические характеристики, но и тепловые. Ферритовый трансформатор должен располагаться так, чтобы обеспечивалась эффективная конвекция или принудительное охлаждение. Перегрев приводит к снижению магнитной проницаемости феррита и смещению рабочих точек схемы.
Функция и типы выпрямителей в импульсных блоках питания

Выпрямитель в импульсном блоке питания преобразует переменное напряжение с трансформатора в постоянное. Это обязательный этап после высокочастотного преобразования, определяющий стабильность и КПД всей системы. От выбора типа выпрямителя зависит уровень пульсаций, тепловые потери и габариты выходных фильтров.
Основные типы выпрямителей, применяемых в ИБП:
- Однополупериодный выпрямитель – используется крайне редко из-за низкой эффективности и высокой пульсации. Применим только в маломощных вспомогательных цепях.
- Двухполупериодный выпрямитель на диодной сборке – применяется при наличии трансформатора с центральным отводом. Обеспечивает лучшее использование трансформаторной мощности, но требует увеличения числа витков обмотки и симметричной нагрузки.
- Мостовой выпрямитель – наиболее распространён. Состоит из четырёх диодов, не требует отвода от центра. Удобен в реализации и подходит для широкого диапазона мощностей.
- Синхронный выпрямитель – вместо диодов используются MOSFET-транзисторы, управляемые драйвером. Существенно снижает потери при высоких токах и низком выходном напряжении, особенно в ИБП мощностью выше 100 Вт.
Рекомендации по выбору и применению:
- При выходном напряжении ниже 5 В целесообразно использовать синхронные выпрямители для снижения падения напряжения на переходе.
- Выпрямительные диоды должны иметь минимальное обратное время восстановления (не более 35 нс) при частотах выше 100 кГц, чтобы исключить переходные потери.
- Для мостовых схем выбирать диоды с запасом по току не менее 30% от максимальной нагрузки и по обратному напряжению не менее чем в 2 раза выше пикового выходного напряжения.
- Для синхронных схем важно обеспечить чёткую синхронизацию управления транзисторами, иначе возможен их пробой от перекрытия токов.
Эффективность выпрямления определяет не только уровень КПД ИБП, но и необходимость установки дополнительных радиаторов и конденсаторов. Оптимизация этого узла позволяет уменьшить размеры и повысить надёжность всей системы.
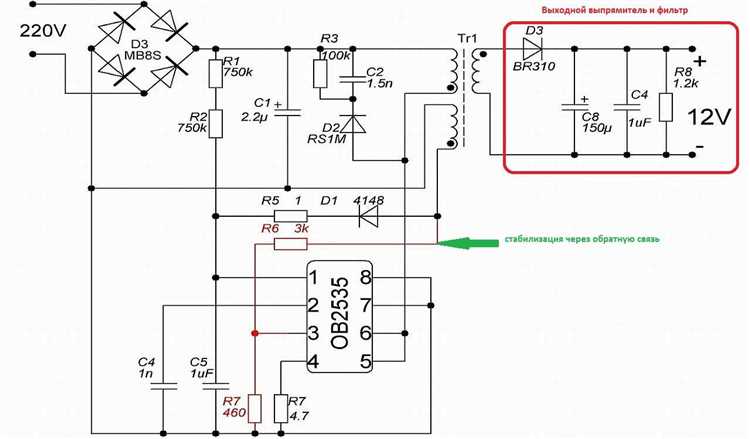
Назначение шим-контроллера и его влияние на работу схемы
ШИМ-контроллер управляет ключевыми транзисторами в импульсном блоке питания, задавая частоту и скважность импульсов. Его основная задача – стабилизация выходного напряжения при изменениях входного напряжения и нагрузки. Контроллер определяет динамику регулирования, частоту переключения и схемную топологию источника.
Работа ШИМ-контроллера основана на сравнении выходного напряжения с опорным. Результат сравнения формирует сигнал управления для силовых ключей. Встроенные модули защиты (по току, напряжению, температуре) обеспечивают устойчивость и безопасность схемы при аварийных режимах.
| Параметр | Влияние на схему |
|---|---|
| Частота ШИМ (обычно 50–500 кГц) | Определяет размер трансформатора и фильтрующих элементов, уровень ЭМИ и КПД |
| Метод регулирования (по току, по напряжению) | Влияет на быстродействие и устойчивость к переходным процессам |
| Тип управления (одностороннее, двухтактное, резонансное) | Задает схему работы: flyback, forward, half-bridge, full-bridge и пр. |
| Встроенные защиты | Предотвращают перегрузку, перегрев и пробой компонентов |
Выбор конкретной модели контроллера должен учитывать мощность блока, требования к габаритам, тепловой режим и необходимый КПД. Например, для маломощных ИБП до 30 Вт достаточно UC3842, в то время как в полумостовых топологиях на 200–500 Вт применяется SG3525 или IRS2153. Современные цифровые контроллеры позволяют реализовать адаптивное управление и расширенную телеметрию.
Какие элементы защиты встроены в ИБП и как они работают
Импульсный блок питания включает ряд защитных элементов, обеспечивающих стабильную и безопасную работу при отклонениях от штатных условий. Их задача – предотвратить повреждение компонентов и снизить риск отказов при перегрузках, коротких замыканиях, перегревах и выбросах напряжения.
Защита от перегрузки по току (OCP) реализуется через шунт в цепи выхода или источника, сигнал с которого поступает на ШИМ-контроллер. При превышении допустимого тока контроллер снижает скважность или полностью отключает выход. В некоторых схемах используется токовая петля обратной связи с ограничением пикового тока ключа.
Защита от короткого замыкания (SCP) активируется при резком росте тока и мгновенно блокирует работу силовой части. Обычно сопровождается переходом в режим автоматического перезапуска или полной блокировки до снятия питания. Включение повторно возможно только при нормализации внешних условий.
Защита от перенапряжения на выходе (OVP) необходима для предотвращения пробоя нагрузки. Реализуется через компаратор, сравнивающий выходное напряжение с установленным порогом. При превышении предела – ШИМ отключается, иногда с разрядом выходной цепи через активный элемент.
Тепловая защита (OTP) используется для предотвращения перегрева трансформатора, силовых транзисторов и выпрямителей. Датчики температуры, чаще всего термисторы или встроенные в кристалл MOSFET, передают данные в ШИМ-контроллер. При превышении критического значения блок автоматически выключается.
Защита от превышения входного напряжения (OVI) и пониженного входа (UVLO) ограничивает диапазон питающего напряжения. При входном напряжении ниже порога блок не стартует, при превышении верхнего предела – срабатывает аварийное отключение для предотвращения пробоя компонентов.
Корректная реализация всех этих защит в схеме ИБП позволяет обеспечить надёжную эксплуатацию оборудования даже в условиях нестабильного электропитания и перегрузок, без необходимости вмешательства пользователя.
Примеры применения ИБП в бытовой и промышленной электронике

В бытовой электронике импульсные блоки питания применяются в телевизорах, ноутбуках, игровых консолях и зарядных устройствах для смартфонов. Например, в адаптерах питания ноутбуков напряжение из сети 220 В преобразуется в стабильные 19 В, необходимые для питания материнской платы. Компактные размеры и высокая эффективность ИБП позволяют размещать их внутри портативных устройств, где критичны вес и тепловыделение.
В бытовых LED-телевизорах ИБП обеспечивают питание инверторов подсветки и логических плат, при этом минимизируя электромагнитные помехи. Конкретно, в современных моделях используется импульсное преобразование с частотой выше 100 кГц, что снижает габариты трансформаторов и увеличивает КПД до 90%.
В промышленной электронике ИБП широко используются в системах автоматизации, контроллерах программируемой логики (ПЛК), сенсорных панелях и приводах с частотным управлением. Например, в шкафах управления станками ЧПУ импульсные блоки питания подают стабилизированное напряжение 24 В для реле, датчиков и исполнительных механизмов. Надежность питания критична: скачки или падения напряжения могут привести к остановке оборудования и сбою логики процесса.
В телекоммуникационном оборудовании ИБП применяются для питания маршрутизаторов, коммутаторов и базовых станций. Здесь важна возможность работы в широком диапазоне входных напряжений (85–265 В) и наличие защиты от перенапряжений и коротких замыканий. Некоторые промышленные модели ИБП поддерживают резервное питание от аккумуляторов и дистанционный мониторинг через интерфейсы RS-485 или Ethernet.
В оборудовании для возобновляемой энергетики, например, в инверторах солнечных батарей, ИБП преобразуют нестабильное входное напряжение от панелей в постоянное, пригодное для зарядки аккумуляторов или подачи в инвертор. Такие блоки должны работать в условиях высоких температур и пылевых нагрузок, поэтому к ним предъявляются особые требования по герметичности и тепловой защите.
Как определить неисправность в импульсном блоке питания по симптомам

Если блок питания не запускается, первым признаком может быть полное отсутствие напряжения на выходе. Это часто указывает на неисправный предохранитель, пробой силового ключа (MOSFET), или выход из строя ШИМ-контроллера. Проверка целостности предохранителя и сопротивления между стоком и истоком транзистора в обесточенном состоянии позволит быстро локализовать проблему.
Циклический щелчок или попытки запуска с периодическим выключением – признак работы защиты по току. Вероятные причины: короткое замыкание на выходе, неисправный выпрямительный диод или высохшие электролитические конденсаторы во вторичной цепи. Конденсаторы можно проверить ESR-метром: нормальные элементы должны иметь низкое эквивалентное последовательное сопротивление.
Сильный нагрев трансформатора или силовых компонентов при включении без нагрузки свидетельствует о нарушении в обвязке ШИМ-контроллера или неправильной частоте генерации. Следует проверить цепи обратной связи, особенно оптопару и стабилитрон на вторичной стороне.
Выходное напряжение выше или ниже нормы указывает на проблемы в цепи регулировки. Неисправный шунтирующий стабилизатор TL431, обрыв резисторов в делителе обратной связи или деградация оптопары могут привести к неправильной работе регулирования. В таком случае полезно измерить управляющее напряжение на катоде TL431: при нормальной работе оно должно быть около 2.5 В.
Появление пульсаций или высокочастотного фона на выходе говорит о нарушении фильтрации. Проверяются выходные конденсаторы и дроссель. Даже при визуальной целостности конденсаторы могут иметь завышенный ESR и утратить ёмкость.
Если блок питания включается только при подаче нагрузки, вероятна проблема с запуском ШИМ-контроллера из-за недостаточного питания. Проверяется схема старта, в частности, резисторы, подающие напряжение с сетевой части на Vcc-контроллера, и диод, отделяющий импульсную обмотку.
Вопрос-ответ:
Почему в импульсных блоках питания применяются высокочастотные трансформаторы, а не обычные силовые?
Высокочастотные трансформаторы позволяют существенно уменьшить размеры и вес блока питания. При повышении частоты преобразования до десятков или сотен килогерц трансформатору требуется гораздо меньшая магнитопроводимость, что сокращает его габариты. Кроме того, это повышает КПД, так как снижаются потери на рассеяние и нагрев.
Можно ли использовать один импульсный блок питания для питания сразу нескольких устройств?
Да, при условии, что суммарная нагрузка не превышает заявленные характеристики источника. Однако важно, чтобы подключаемые устройства имели одинаковые требования по напряжению. В некоторых случаях полезно использовать развязывающие диоды на каждом выходе, чтобы избежать взаимного влияния нагрузок и просадок напряжения.
Какие элементы чаще всего выходят из строя в импульсных блоках питания?
Наиболее уязвимыми считаются электролитические конденсаторы (особенно в фильтрующих цепях), силовые ключи (MOSFET), диоды Шоттки во вторичной части и элементы старта контроллера. Перегрев, скачки напряжения, пыль и плохое охлаждение ускоряют их износ.
Почему при включении блока питания слышен резкий щелчок, но он не запускается?
Щелчок может исходить от попытки запуска и моментального срабатывания защиты. Это обычно происходит из-за короткого замыкания в нагрузке, пробитого выпрямительного диода, неисправного ключевого транзистора или выхода из строя компонентов в цепи обратной связи. Без устранения причины повторные включения могут повредить оставшиеся рабочие элементы.
В чём разница между импульсным и линейным блоком питания по принципу работы?
Линейный блок питания понижает напряжение с помощью трансформатора на частоте сети и регулирует его с помощью стабилизирующих элементов, теряя при этом энергию в виде тепла. Импульсный сначала выпрямляет и фильтрует сетевое напряжение, а затем преобразует его в импульсы высокой частоты, которые подаются на трансформатор. Это обеспечивает компактность и меньшие потери, особенно при больших нагрузках.
Почему некоторые импульсные блоки питания свистят при работе?
Свист или писк чаще всего вызван вибрацией компонентов, работающих на высокой частоте. Обычно это трансформатор, дроссель или керамические конденсаторы. На частотах выше 20 кГц звук уже не слышен, но в дешёвых или старых моделях частота может опускаться до слышимого диапазона. Также звук может появляться при работе на холостом ходу, когда управляющий контроллер переходит в режим пониженной частоты, чтобы снизить потери. Решение — использовать качественные компоненты и улучшать крепление элементов, подверженных микровибрациям.
