
Проводя эти измерения, важно следить за стабильностью всех сигналов, а также использовать качественные измерительные инструменты для точности диагностики. В случае обнаружения отклонений от стандартных параметров, можно утверждать о возможной неисправности микросхемы KA3525A.
Проверка питания микросхемы KA3525A

Для корректной работы микросхемы KA3525A необходимо обеспечить стабильное питание. Прежде чем приступать к проверке, следует убедиться, что источники питания соответствуют техническим характеристикам, указанным в даташите.
Основные параметры питания микросхемы:
- Напряжение питания (Vcc): от 14 до 40 В
- Минимальное потребление тока: около 15 мА (без нагрузки)
- Максимальное потребление тока: до 20 мА
Процесс проверки питания KA3525A включает несколько ключевых шагов:

- Проверка напряжения питания:
- Напряжение должно быть в пределах от 14 до 40 В. Если оно меньше 14 В, микросхема не будет работать должным образом.
- Проверка заземления:
- Неправильное подключение заземления может привести к нестабильной работе микросхемы или ее полной неработоспособности.
Если питание не соответствует требуемым параметрам, проверьте следующие компоненты:
- Стабилизаторы напряжения
- Предохранители и защитные элементы
- Качество проводки и соединений
После проверки всех элементов и подтверждения корректности питания можно переходить к следующим этапам диагностики микросхемы KA3525A.
Диагностика выходных сигналов микросхемы

Для проверки выходных сигналов микросхемы KA3525A необходимо удостовериться в правильности работы её функций, таких как управление ШИМ, генерация тактовых импульсов и выходных управляющих сигналов. Эти элементы критичны для работы устройства, использующего эту микросхему.
При отсутствии сигнала или наличии нестабильного импульса, проверьте следующие параметры:
Для полной проверки работы микросхемы рекомендуется провести диагностику всех ключевых внешних цепей, а также использовать тестовые нагрузки для имитации реальной работы устройства. Тестирование с реальной нагрузкой позволит убедиться в корректности всех выходных сигналов при реальных условиях эксплуатации.
Проверка генерации импульсов на входах IC

4. Проверка синхронизации: Для проверки синхронизации сигналов между внутренними блоками можно использовать схему с внешним тактовым сигналом. Подключив осциллограф, следите за точностью синхронизации импульсов между входами микросхемы и внешними источниками.
Проверка правильности генерации импульсов на этих входах позволяет диагностировать основные проблемы с микросхемой KA3525A и исключить ее неисправность. Важно помнить, что стабильность и форма сигналов непосредственно зависят от состояния внешних элементов и питания устройства.
4. Форма сигнала: Сигнал должен быть прямоугольным, без заметных искажений. Неровности в форме могут говорить о проблемах с таймингами или нарушении работы внутренних схем микросхемы.
5. Периодичность импульсов: Микросхема должна поддерживать стабильное чередование импульсов на протяжении времени. Проверка на стабильность периода поможет выявить возможные проблемы с управлением частотой или недостаточной фильтрацией.
Для точной диагностики рекомендуется выполнить несколько измерений в разных точках схемы, особенно если микросхема KA3525A интегрирована в сложные схемы преобразования мощности, где её работа зависит от множества факторов.
Использование осциллографа для проверки работы микросхемы

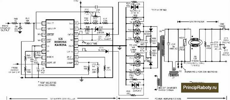
Для начала подключите осциллограф к выходу микросхемы, чтобы убедиться в стабильности генерации импульсов. Особое внимание стоит уделить пинам 7 и 8 (выходы схемы), где формируется широтно-импульсная модуляция (ШИМ). На осциллографе вы должны увидеть регулярные прямоугольные импульсы с заданной частотой и скважностью.
Прежде чем начать проверку, убедитесь, что осциллограф настроен на нужный диапазон времени и амплитуды. Например, для частоты около 100 кГц настройте горизонтальный делитель на 2-5 мс/дел, а вертикальный – на 1-2 В/дел. Если импульсы стабильно появляются, но их форма нарушена или они слишком искажены, возможно, микросхема работает с дефектами.
Также важно проверять сигнал на пине 6 (инвертированный выход), который должен быть зеркальным отображением сигнала на пине 7. Любое отклонение от этой закономерности может свидетельствовать о неисправности.
При диагностике можно также подключить осциллограф к пину 3 (вход для сигнала ШИМ). На этом пине будет наблюдаться низкий уровень напряжения в ожидании внешнего управляющего сигнала. Проверка этого сигнала поможет выявить проблемы в цепи управления или в работе внутреннего регулятора.
Кроме того, если микросхема KA3525A использует внешний генератор (например, для генерации частоты), осциллографом можно проверить стабильность этого сигнала. Важно убедиться, что частота генератора соответствует заявленным параметрам, и она стабильна в процессе работы.
Для точной оценки работы микросхемы также следует проверить выходные напряжения. Измеряя амплитуду импульсов, можно оценить корректность работы регулятора напряжения и его способность поддерживать нужные параметры.
Определение неисправности через изменение частоты работы

Микросхема KA3525A, являясь контроллером импульсных источников питания, регулирует частоту работы в зависимости от нагрузки и параметров схемы. Если частота работы микросхемы изменяется вне ожидаемых значений, это может свидетельствовать о неисправности компонента.
Частота работы KA3525A напрямую зависит от внешних компонентов, таких как резисторы, конденсаторы и диоды. Если в схеме возникают повреждения, например, в цепях, ответственных за генерацию тактовых импульсов, то частота может снизиться или увеличиться. Для диагностики важно замерить частоту с использованием осциллографа или частотомера.
Пониженная частота может указывать на неисправность в контуре генератора или в источнике питания, например, на падение напряжения на входе микросхемы. Это может приводить к неправильной работе схемы, нестабильности или снижению выходной мощности.
Повышенная частота может быть связана с неисправностью в цепи обратной связи или с повреждением компонента, отвечающего за установку частоты, такого как резистор или конденсатор. В результате микросхема будет работать вне нормальных параметров, что приведет к перегреву или повреждению других частей схемы.
Для точного определения неисправности рекомендуется провести анализ стабильности частоты в различных режимах работы устройства. Это поможет локализовать проблему в цепях, которые влияют на генерацию тактовых импульсов, и позволит заменить неисправные элементы.
Проверка схемы защиты и стабильности работы микросхемы

Для проверки стабильности работы микросхемы полезно провести тесты на наличие пульсаций и шумов в выходных сигналах. Если в сигнале присутствуют высокочастотные помехи, следует проверить фильтрацию и экранирование схемы. Необходимо измерить уровни пульсаций на выходных клеммах, что поможет убедиться в исправности стабилизации выходного напряжения и текущих защитных систем.
Наконец, для оценки работоспособности защиты и стабильности работы схемы важно симулировать различные рабочие режимы, включая перегрузку, короткое замыкание и другие экстремальные условия. Для этого можно использовать лабораторный источник питания и мультиметр с функцией измерения тока. Включение схемы в различные тестовые режимы позволяет выявить слабые места в цепях защиты и при необходимости внести корректировки.
Вопрос-ответ:
Как определить, что микросхема KA3525A неисправна?
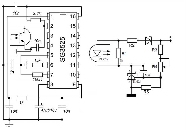
Для диагностики микросхемы KA3525A можно выполнить несколько тестов. Основным шагом будет проверка основных выводов на наличие нормальных уровней напряжений. Также стоит проверить питание микросхемы — напряжение на выводах VCC и VEE должно быть стабильным. При наличии отклонений можно использовать осциллограф для анализа выходных сигналов на выводах 7, 8 и 9, которые должны показывать нормальные импульсные сигналы. Также стоит проверить работу внешних компонентов (резисторов, конденсаторов), подключенных к микросхеме, так как они могут влиять на ее работу.
Какие признаки неисправности можно обнаружить в процессе тестирования KA3525A?
Признаки неисправности микросхемы KA3525A могут проявляться по-разному в зависимости от конкретной проблемы. Например, если на выходах микросхемы нет сигнала или он нестабилен, это может свидетельствовать о неисправности самой микросхемы или о проблемах с внешними компонентами (например, транзисторами или резисторами). Также если микросхема не получает питание (например, напряжение на выводах VCC и VEE слишком низкое), это может быть причиной ее неправильной работы. Осциллографом можно заметить нарушение импульсной формы сигналов, что также укажет на неисправность.
Какие внешние компоненты могут повлиять на работу KA3525A?
На работоспособность микросхемы KA3525A могут повлиять различные внешние компоненты. Прежде всего, это конденсаторы, которые устанавливаются на выводах микросхемы для фильтрации сигналов и подавления шумов. Если конденсаторы не соответствуют нужной емкости или повреждены, это может вызвать неправильную работу микросхемы. Также важны резисторы, которые влияют на регулировку напряжений и временные характеристики. Если резисторы имеют неправильные значения или повреждены, это может нарушить работу схемы. Важно следить за качеством соединений и монтажом компонентов, так как даже мелкие дефекты могут повлиять на стабильность работы микросхемы.
Как провести проверку KA3525A с помощью осциллографа?
Для проверки микросхемы KA3525A с помощью осциллографа нужно подключить прибор к ключевым выводам микросхемы. В первую очередь, проверьте импульсные сигналы на выводах 7, 8 и 9. На этих выводах должны быть регулярные импульсные сигналы с определенной частотой, которая зависит от настроек внешних компонентов. Если сигнал отсутствует или имеет нестабильную форму, это может указывать на неисправность микросхемы или внешних элементов. Кроме того, проверьте напряжение на выводах VCC и VEE, чтобы убедиться, что микросхема получает необходимое питание.
Как можно проверить питание микросхемы KA3525A?
Для проверки питания микросхемы KA3525A используйте мультиметр для измерения напряжения на выводах VCC и VEE. Напряжение на выводе VCC должно быть в пределах 10–30 В, в зависимости от типа схемы, а на выводе VEE — обычно 0 В (или земли). Если напряжение на этих выводах отличается от номинальных значений, это может указывать на неисправность источника питания или повреждение самой микросхемы. Также полезно проверить стабилизаторы питания и другие компоненты, связанные с подачей напряжения на микросхему, чтобы исключить проблемы с питанием.
Как проверить работоспособность микросхемы KA3525A?
Для проверки работоспособности микросхемы KA3525A можно использовать несколько методов. Первый этап — это визуальная проверка: убедитесь, что микросхема не имеет видимых повреждений, таких как трещины или обгоревшие участки. Затем, с помощью мультиметра, проверьте напряжение на выводах питания (например, на выводах VCC и GND), чтобы убедиться в наличии стабильного напряжения. Также важно проверить, что сигнальные выходы (например, выводы для управления транзисторами или внешними компонентами) показывают правильное поведение. Использование осциллографа для анализа выходных сигналов может дать более точную картину работы микросхемы. Например, на выводах, управляющих транзисторами, должны появляться импульсы с заданной частотой и формой. Если все параметры соответствуют техническим требованиям, микросхема работает корректно.
