
Работа электрических цепей невозможна без учета характеристик нагрузки. Нагрузки делятся на активные, реактивные и комплексные. Активная нагрузка потребляет только активную мощность, преобразуя её в полезную работу – например, в виде тепла или механического движения. Примеры: лампы накаливания, электрические нагреватели, резисторы. У таких элементов ток и напряжение совпадают по фазе, коэффициент мощности равен единице.
Реактивная нагрузка не расходует энергию, а накапливает её и возвращает обратно в сеть. Это характерно для катушек индуктивности и конденсаторов. В цепях с индуктивной нагрузкой (двигатели, трансформаторы) ток отстает от напряжения, а с емкостной – опережает. Коэффициент мощности таких цепей ниже единицы, что снижает эффективность энергоснабжения.
Минимизация реактивной мощности позволяет снизить потери в линиях, избежать перегрузки трансформаторов и увеличить пропускную способность сетей. Для компенсации индуктивной составляющей применяются батареи конденсаторов, синхронные компенсаторы и устройства статической компенсации. Расчет мощности и подбор оборудования требуют точных параметров нагрузки: сопротивления, индуктивности, емкости, а также фазовых углов между током и напряжением.
Определение типа нагрузки и корректная компенсация реактивной мощности критичны при проектировании электроснабжения промышленных объектов, где используется большое количество электродвигателей. Пренебрежение этими параметрами приводит к штрафам за низкий коэффициент мощности и нестабильной работе оборудования.
Как отличить активную нагрузку от реактивной на практике

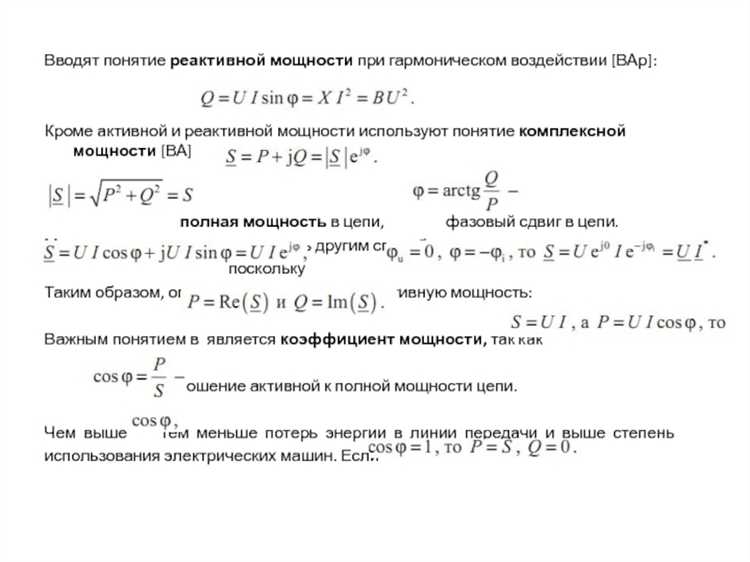
Для определения типа нагрузки используется измерение мощности и фазы тока относительно напряжения. Основной параметр – коэффициент мощности (cos φ), показывающий соотношение активной и полной мощности.
Активная нагрузка (например, нагреватели, лампы накаливания, электрические плиты) характеризуется коэффициентом мощности, близким к 1. Это означает, что ток и напряжение находятся в фазе. Измерительный прибор (ваттметр или анализатор качества энергии) покажет, что активная мощность (Вт) почти равна полной мощности (ВА).
Реактивная нагрузка (например, асинхронные двигатели без компенсации, дроссели, трансформаторы) вызывает сдвиг фаз между током и напряжением. cos φ будет значительно меньше единицы, обычно от 0.3 до 0.9 в зависимости от характера элемента. При этом ваттметр покажет заметно меньшую активную мощность по сравнению с полной.
Для точного анализа используют измерители фазового угла или токовые клещи с функцией анализа мощности. Прибор должен измерять не только ток и напряжение, но и отображать cos φ, активную и реактивную составляющие мощности.
Косвенный метод – наблюдение поведения при подключении. Активная нагрузка потребляет ток стабильно, без пусковых скачков. Реактивная – может вызывать броски тока или задержки в нарастании мощности. Особенно заметно это при подключении индуктивных устройств к сети с ограниченной мощностью.
Измерение мощности в цепях с разными типами нагрузки

В цепях с активной нагрузкой мощность измеряется как произведение действующих значений тока и напряжения. При отсутствии фазового сдвига между ними используется формула P = U × I. Измерения можно проводить с помощью амперметра и вольтметра, подключённых соответственно последовательно и параллельно нагрузке.
Для цепей с реактивной или смешанной нагрузкой необходимо учитывать фазовый сдвиг между током и напряжением. В таких случаях активная мощность определяется по формуле P = U × I × cos(φ), где φ – угол между вектором тока и напряжения. Для определения cos(φ) используется фазометр или измеритель мощности с возможностью прямого считывания активной составляющей.
Полная мощность в цепях с любой нагрузкой рассчитывается по формуле S = U × I, измеряется в вольт-амперах (ВА) и представляет собой геометрическую сумму активной и реактивной составляющих. Для точного измерения используется ваттметр с разделением показаний по компонентам или цифровой анализатор с регистрацией мгновенных значений.
Реактивная мощность Q рассчитывается как Q = U × I × sin(φ) и выражается в вольт-амперах реактивных (ВАр). Она не может быть измерена напрямую с помощью стандартного ваттметра. Необходим либо цифровой прибор с функцией расчёта реактивной составляющей, либо использование двух ваттметров по методу двухэлементного измерения в трёхфазных цепях.
Для трёхфазных систем применяется метод двух или трёх ваттметров в зависимости от схемы подключения и типа нагрузки. При несимметричных нагрузках необходимы анализаторы с возможностью фиксации параметров по каждой фазе отдельно.
Влияние реактивной нагрузки на работу трансформаторов

Реактивная нагрузка приводит к сдвигу фаз между током и напряжением, что снижает коэффициент мощности и влияет на режим работы трансформатора. При значительном преобладании индуктивной составляющей ток в обмотках увеличивается, несмотря на отсутствие прироста активной мощности, что приводит к росту потерь в меди.
Перегрев обмоток – основное последствие работы при низком коэффициенте мощности. Например, при cosφ = 0.7 потери активной мощности в два раза выше, чем при cosφ = 1, при одинаковой нагрузке. Это увеличивает тепловую нагрузку, снижает срок службы изоляции и повышает риск выхода из строя.
Повышенная реактивная составляющая также увеличивает падение напряжения на обмотках трансформатора, особенно при значительной длине питающих линий. Это ухудшает качество электроснабжения потребителей и требует дополнительных мер регулирования напряжения, например, использования РПН (регулирование под нагрузкой).
Для минимизации негативного влияния рекомендуется компенсировать реактивную мощность с помощью конденсаторных батарей или синхронных компенсаторов. При этом важно учитывать режим работы трансформатора: подключение компенсации должно быть согласовано по времени и мощности, чтобы избежать перенапряжений и колебаний напряжения при малой нагрузке.
При проектировании трансформаторных подстанций необходимо учитывать предполагаемую реактивную нагрузку. Нагрузочная способность трансформатора по току может быть исчерпана раньше, чем по активной мощности, если коэффициент мощности низкий. Это требует выбора трансформаторов с учётом не только полной мощности, но и ожидаемого характера нагрузки.
Способы компенсации реактивной мощности в бытовых и промышленных сетях

Компенсация реактивной мощности позволяет снизить потери энергии, разгрузить линии электропередач и улучшить коэффициент мощности. Подходы различаются в зависимости от характера нагрузки и условий эксплуатации.
- Конденсаторные батареи. Наиболее распространённый способ. В бытовых условиях применяются маломощные компенсаторы, встроенные в устройства (например, в светодиодные светильники). В промышленных сетях используют автоматические установки с регулируемой ёмкостью, подключаемые к шинам распределительных щитов.
- Синхронные компенсаторы. Используются на промышленных объектах с переменной нагрузкой. Это синхронные двигатели, работающие в режиме возбуждения, генерируют реактивную мощность, стабилизируя напряжение в сети.
- Фильтрокомпенсирующие устройства. Применяются при наличии гармонических искажений. Эти устройства совмещают функции компенсации и фильтрации, что особенно важно при использовании частотных преобразователей и импульсных источников питания.
- Статические вар-компенсаторы (SVC). Применяются в высоковольтных промышленных сетях. Используют тиристорное управление подключением реактивных элементов, обеспечивая точную компенсацию в реальном времени.
- Устройства FACTS. Для крупных промышленных потребителей с нестабильной нагрузкой. Технологии типа STATCOM обеспечивают быстрый отклик и устойчивую работу при колебаниях напряжения и частоты.
В бытовом секторе необходимость компенсации возникает редко из-за малой доли индуктивной нагрузки. В промышленности компенсирующее оборудование подбирается по результатам анализа графика потребления, уровня реактивной мощности и требований к качеству электроснабжения. Эффективность компенсации оценивается по снижению штрафов за превышение норматива реактивной мощности и уменьшению потерь в сети.
Подбор оборудования с учётом характера нагрузки

При выборе оборудования важно учитывать тип нагрузки: активная, реактивная или смешанная. Это определяет требования к источникам питания, коммутационной аппаратуре, средствам компенсации реактивной мощности и защите цепей.
- Активная нагрузка (например, нагревательные элементы, лампы накаливания) требует стабильного напряжения и тока. Подбор оборудования сводится к правильному расчету номинальных токов и тепловой стойкости контактов. Автоматические выключатели и предохранители подбираются по току нагрузки с учетом коэффициента запаса 1,1–1,25.
- Реактивная нагрузка (двигатели, трансформаторы) вызывает сдвиг фаз между током и напряжением. Здесь необходимо учитывать пусковые токи (в 5–8 раз выше номинальных для асинхронных двигателей). Пусковая аппаратура (пускатели, софт-стартеры, частотные преобразователи) должна соответствовать классу нагрузки AC-3 или выше.
- Компенсация реактивной мощности выполняется установкой батарей конденсаторов или статических компенсаторов. Расчет ёмкости производится по формуле:
Qк = P × (tanφ₁ - tanφ₂),
гдеP– активная мощность,φ₁иφ₂– углы сдвига до и после компенсации. При этом учитывают групповую или индивидуальную установку. - Для смешанной нагрузки применяется дифференцированный подход: раздельное питание активных и реактивных компонентов, использование автоматов с характеристикой D для индуктивных цепей, установка ограничителей перенапряжений на линиях с мощными индуктивными потребителями.
- Особое внимание уделяется выбору кабеля: для реактивной нагрузки учитывают тепловые и электродинамические воздействия при пуске, выбирая сечение с учётом длительности и частоты включений. Для активной – главным критерием остаётся токовая нагрузка и допустимый температурный режим.
Итоговый подбор оборудования производится по результатам расчетов токов, мощностей, коэффициента мощности и характера нагрузки, с обязательной проверкой условий эксплуатации и запаса по надёжности.
Типичные ошибки при проектировании цепей с реактивной нагрузкой

Одна из ключевых ошибок – неправильный выбор компенсирующих элементов. Недостаточная или избыточная компенсация реактивной мощности приводит к сдвигу фаз, повышенному нагреву и снижению КПД оборудования. Для точного расчёта коэффициента мощности следует использовать измерения в реальных условиях, а не теоретические данные.
Ошибки в определении параметров индуктивности и ёмкости часто возникают из-за игнорирования частотных характеристик компонентов. Применение стандартных номиналов без учёта рабочей частоты провоцирует резонансные явления, вызывающие скачки напряжения и токов. Следует учитывать влияние паразитных сопротивлений и индуктивностей, особенно в высокочастотных цепях.
Нарушение правил монтажа и расположения элементов также ухудшает работу цепи. Большие расстояния между конденсаторами и нагрузкой увеличивают индуктивное сопротивление проводников, что снижает эффективность компенсации. Рекомендуется минимизировать длину соединений и использовать экранирование для снижения наводок.
Отсутствие анализа теплового режима приводит к перегреву реактивных компонентов. Индуктивные катушки и конденсаторы должны иметь запас по мощности не менее 20% от расчетного значения, чтобы избежать деградации и выхода из строя.
Некорректный выбор автоматических выключателей и предохранителей для реактивных цепей часто вызывает ложные срабатывания или недостаточную защиту. Следует учитывать пусковые токи и возможные перенапряжения при подборе защитных устройств.
Рекомендации: использовать специализированные программы для моделирования цепей, проводить комплексные испытания на различных режимах работы, регулярно контролировать параметры сети и своевременно корректировать настройки компенсации.
Вопрос-ответ:
Что такое активная нагрузка в электрической цепи и как она влияет на ток и напряжение?
Активная нагрузка — это элемент цепи, который потребляет электрическую энергию и преобразует её в другие виды энергии, например, тепло или свет. В таком случае ток и напряжение находятся в фазе, то есть пики тока совпадают с пиками напряжения. Благодаря этому вся энергия, поданная цепью, расходуется на полезную работу, а реактивных потерь практически нет.
В чем разница между реактивной и активной нагрузкой с точки зрения потребления энергии?
Активная нагрузка преобразует электроэнергию в полезную работу, например, в тепло или механическое движение. Реактивная нагрузка, наоборот, не потребляет энергию на постоянной основе, а лишь накапливает её в виде электрического или магнитного поля, возвращая обратно в цепь. Из-за этого реактивная нагрузка создаёт сдвиг фаз между током и напряжением, что влияет на коэффициент мощности, снижая эффективность передачи энергии.
Почему в цепях с реактивной нагрузкой возникают проблемы с коэффициентом мощности и как их можно решать?
Реактивная нагрузка приводит к сдвигу фаз между током и напряжением, что уменьшает коэффициент мощности — отношение активной мощности к полной. Это значит, что часть энергии циркулирует в цепи, не выполняя полезной работы, и вызывает дополнительные потери в проводах и оборудовании. Для улучшения коэффициента мощности применяют устройства компенсации, например, конденсаторы или синхронные компенсаторы, которые снижают влияние реактивной составляющей и оптимизируют работу электрической системы.
Какие примеры устройств относятся к активной и реактивной нагрузке в бытовых и промышленных электрических сетях?
К активным нагрузкам относятся лампы накаливания, электронагреватели, резисторы, поскольку они преобразуют электрическую энергию в тепло или свет. В то время как к реактивным нагрузкам относятся электродвигатели, трансформаторы, катушки индуктивности, и конденсаторы, которые создают магнитные или электрические поля, запасая и отдавая энергию обратно в цепь. В промышленности чаще всего наблюдается совмещение этих нагрузок, поэтому важно правильно их учитывать для стабильной работы сети.
