
Двухпроводной плавный пуск подключается последовательно в разрыв одного из питающих проводов – как правило, фазы. Основное требование: соблюдение номинального тока и напряжения, указанных производителем. Например, если мощность двигателя составляет 2,2 кВт при напряжении 220 В, ток в рабочем режиме будет около 10 А, а пусковой – до 30 А. Устройство должно выдерживать этот ток без перегрева и сбоев.
Перед подключением необходимо: определить тип двигателя (однофазный или трёхфазный), уточнить его характеристики по шильдику и убедиться, что устройство плавного пуска соответствует этим параметрам. Устанавливать его следует как можно ближе к двигателю, чтобы минимизировать падение напряжения на линии. Контактные соединения должны быть надежными – рекомендуется использовать клеммные зажимы или опрессованные наконечники.
Важно: двухпроводные устройства не управляют торможением и не обеспечивают обратной связи. Поэтому они применяются преимущественно в простых механизмах: вентиляторах, компрессорах, насосах без сложной автоматики. Если требуется защита от перегрева или перегрузки – необходимо дополнительно включить тепловое реле или электронный контроллер в схему питания.
После подключения обязательно провести пробный пуск. При этом двигатель должен выходить на номинальные обороты плавно, без рывков и характерного удара. Если наблюдаются отклонения – перепроверьте схему, зажимы и параметры сети. Недопустимо длительное использование при видимом нагреве корпуса устройства или нестабильной работе.
Подготовка к подключению плавного пуска: выбор компонентов

Перед установкой плавного пуска с двумя проводами необходимо точно определить параметры электродвигателя: номинальное напряжение, ток, мощность и схему подключения (звезда или треугольник). Эти данные указаны на шильдике двигателя и критичны для выбора совместимого устройства плавного пуска.
Подбираемый модуль плавного пуска должен выдерживать рабочий ток с 20–30% запасом. Например, для двигателя с номинальным током 18 А следует выбирать устройство, рассчитанное минимум на 22–24 А. При этом учитывается и пусковой ток, который может кратно превышать рабочий.
Убедитесь, что модель поддерживает двухпроводной режим управления. Это реализуется через замыкание/размыкание входа управления без подачи внешнего напряжения. Большинство промышленных моделей обозначают этот режим как «двухпроводное управление» или «2-wire control».
Проверяется совместимость с типом нагрузки. Для вентиляторов, насосов и компрессоров требуются разные характеристики ограничения тока и времени разгона. Нельзя использовать универсальные устройства без уточнения режима работы нагрузки.
Дополнительно подбираются автомат защиты двигателя, коммутационное оборудование (пускатель или автомат с дистанционным управлением), а также проводка соответствующего сечения. Сечение кабеля рассчитывается исходя из длины линии и максимально допустимого падения напряжения, не превышающего 5%.
Рекомендуется предусмотреть вентилятор или тепловую защиту для размещения в шкафу управления, так как устройство плавного пуска выделяет тепло. Несоблюдение температурного режима приводит к сокращению срока службы электроники.
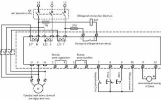
Разбор схемы подключения плавного пуска с двумя проводами

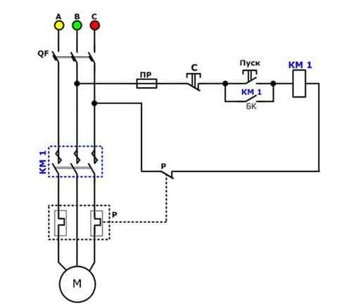
Схема с двумя проводами используется в бюджетных моделях устройств плавного пуска, где управление осуществляется через замыкание цепи питания. Основной принцип – активация пускового механизма при подаче фазы на управляющий вход.
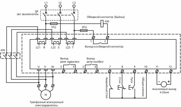
Для подключения необходимы: автомат защиты, пусковое устройство и асинхронный двигатель. Фазный провод от автомата подается на вход плавного пуска (L), а выход (T) соединяется с двигателем. Нулевой провод подключается напрямую к двигателю. Второй управляющий провод подает питание на клемму управления устройства, чаще всего обозначенную как A1 или L1, в зависимости от модели. Его замыкание активирует запуск двигателя с постепенным набором оборотов.
Особое внимание уделяется совместимости с мощностью двигателя: номинальный ток пускателя должен соответствовать или превышать рабочий ток двигателя. Контроль за перегрузкой осуществляется встроенной термозащитой или внешним тепловым реле. При включении устройства без нагрузки важно обеспечить корректную настройку времени разгона и начального напряжения, чтобы избежать ложных срабатываний.
Обязателен монтаж через автоматический выключатель с соответствующим номиналом. Защитное заземление подключается на корпус устройства и электродвигателя. Никакие элементы не должны подключаться параллельно линии управления, чтобы не допустить ложного старта при утечках или помехах.
Подключение питания и контроль за фазами устройства

Для корректной работы плавного пуска с двумя проводами необходимо обеспечить стабильное питание и правильное подключение фаз. Устройство подключается к сети 380 В с трёхфазным напряжением, при этом важно соблюдать фазировку согласно маркировке клемм: L1, L2 и L3. Подключение должно осуществляться через автоматический выключатель соответствующего номинала, установленный до устройства.
При подключении проверьте отсутствие перекоса фаз и целостность изоляции. Рекомендуется использовать кабель с сечением не менее 2.5 мм², если мощность подключаемого двигателя не превышает 5.5 кВт. Для контроля за фазами установите индикаторную реле фаз, реагирующую на неправильный порядок чередования или исчезновение одной из фаз. Это исключает запуск при аварийных условиях.
В схему управления плавного пуска включите тепловое реле, реагирующее на перегрузку. Также целесообразно использовать контактор с блокировкой по обрыву фазы. Неправильный порядок подключения фаз может привести к неправильному вращению двигателя или блокировке пуска устройством, поэтому при первом включении обязательно выполните проверку направления вращения и при необходимости произведите перекоммутацию двух фаз.
Контроль напряжения в каждой фазе осуществляется через встроенные модули плавного пуска или внешние устройства, способные отключить питание при выходе параметров за допустимые пределы. Это минимизирует риск повреждения оборудования.
Монтаж плавного пуска: шаги подключения проводов

Перед подключением отключите питание на вводном автомате и проверьте отсутствие напряжения на клеммах электродвигателя и щита управления. Используйте индикаторную отвертку или мультиметр.
Откройте корпус плавного пуска и определите клеммы: «L1» и «L2» – для входа питания, «T1» и «T2» – выход на двигатель. В двухпроводной схеме управления используется только два провода: фаза и ноль, или две фазы в случае трехфазной сети без нейтрали.
Подключите фазный провод от автомата на вход «L1» устройства. Второй провод от выхода «T1» соедините с фазным входом двигателя. Нулевой провод подается напрямую на двигатель, минуя устройство плавного пуска.
Если устройство оснащено клеммой управления (например, клеммы запуска или отключения), установите перемычку, если предусмотрен режим автоматического старта при подаче питания. Это необходимо для корректной работы двухпроводной схемы.
Затяните винтовые клеммы с усилием, рекомендованным производителем (обычно от 0,5 до 1 Н·м), избегая перетяжки. Убедитесь в отсутствии оголённых участков провода за пределами клемм.
Проведите проверку соединений, подайте питание и зафиксируйте запуск двигателя. Если пуск проходит рывками – проверьте настройки времени разгона на панели устройства и корректность фазировки.
Проверка работы устройства после подключения

После монтажа плавного пуска с двумя проводами необходимо выполнить последовательную проверку его функционирования. Любое отклонение от нормы указывает на ошибку подключения или неисправность устройства.
- Отключите нагрузку от выхода устройства. Это исключит влияние подключённого оборудования на диагностику.
- Подайте питание на вход плавного пуска. Убедитесь, что индикаторы (если имеются) показывают нормальную работу – отсутствие миганий, сигнальных кодов ошибок.
- С помощью мультиметра проверьте наличие напряжения на выходе. В исходном состоянии при отсутствии управляющего сигнала оно должно отсутствовать.
- Замкните управляющую цепь (например, кнопкой пуска или подачей сигнала с контроллера). Следите за выходным напряжением – оно должно плавно нарастать в течение времени, указанного в техническом паспорте (обычно от 1 до 5 секунд).
- Проверьте симметрию выходного напряжения между фазами, если устройство рассчитано на трёхфазную нагрузку. Допустимое отклонение – не более 5%.
- Подключите нагрузку и запустите процесс снова. Следите за скоростью разгона двигателя: резкий старт или отсутствие запуска указывает на отказ схемы регулировки пускового тока.
- После выключения питания проанализируйте остаточное напряжение на выходе. Оно должно снижаться до нуля за несколько секунд. Если напряжение держится – возможен обрыв в цепи отключения.
Если на любом этапе выявлены отклонения, проверьте клеммные соединения, корректность коммутации фазы и нуля, соответствие параметров сети требованиям устройства.
Типичные ошибки при подключении и их устранение

При подключении плавного пуска с двумя проводами нередко допускаются ошибки, которые приводят к отказу устройства или неправильной работе электродвигателя. Ниже приведены конкретные случаи с рекомендациями по их устранению.
-
Подключение к неверной фазе управления.
Многие устройства с двухпроводным управлением требуют подачи сигнала на конкретный управляющий вход, обычно это A1. Подключение к A2 или попытка управления через силовые клеммы приведёт к отсутствию реакции на команду пуска.
Решение: внимательно изучить схему подключения именно для вашей модели, особенно если используется импортное оборудование.
-
Прямое соединение управляющих контактов без защиты от дребезга.
Использование механических контактов без фильтрации может вызвать множественные ложные срабатывания.
Решение: установить RC-цепь или использовать контакты с «залипанием», исключающих дребезг.
-
Отсутствие задержки после снятия сигнала управления.
Некоторые модели требуют определённого времени для полной остановки перед повторным включением. Повторный пуск до окончания полной разгрузки вызывает блокировку схемы.
Решение: учитывать технические требования по времени перезапуска и при необходимости внедрять таймерную задержку.
-
Неправильное подключение нулевого или защитного проводника.
Ошибка в заземлении может повлиять на чувствительность входов, особенно при использовании плавного пуска в сетях с нестабильным нулем.
Решение: строго следовать схеме, не заменять PE на N и проверять сопротивление заземляющего контура.
-
Пренебрежение проверкой уровня сигнала управления.
Управляющее напряжение должно соответствовать указанному диапазону. Падение ниже порога приведёт к отказу запуска.
Решение: измерить фактическое напряжение на управляющем входе под нагрузкой; при необходимости установить промежуточное реле.
