
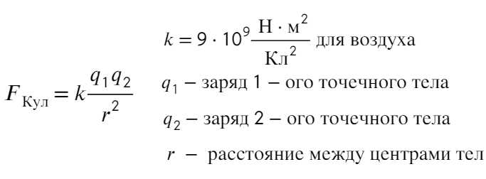
Закон Кулона описывает взаимодействие между двумя точечными зарядами и позволяет вычислить силу их взаимного притяжения или отталкивания. Он является основой электростатики и помогает понять, как заряды влияют друг на друга на расстоянии. Основная формула для расчета силы взаимодействия имеет вид: F = k * (|q1 * q2|) / r², где F – сила, q1 и q2 – величины зарядов, r – расстояние между ними, а k – электрическая постоянная.
Для нахождения заряда q1 по закону Кулона необходимо задать величины других параметров: силы взаимодействия F, заряда второго объекта q2 и расстояния r. Переставив формулу, можно выразить заряд q1 как q1 = F * r² / (k * |q2|). Важно помнить, что знак зарядов определяет характер взаимодействия: если оба заряда одноименные, они будут отталкиваться, если разноименные – притягиваться.
При проведении расчетов всегда учитывайте точность данных, поскольку даже незначительные ошибки в измерении расстояния или силы могут привести к значительным отклонениям в результате. Для повышения точности расчетов лучше использовать известные значения постоянных и внимательно учитывать единицы измерений, чтобы избежать ошибок в вычислениях.
Определение закона Кулона и его применимость

Закон Кулона описывает силу взаимодействия между двумя точечными зарядами. Согласно этому закону, сила взаимодействия F между двумя зарядами пропорциональна произведению величин этих зарядов и обратно пропорциональна квадрату расстояния между ними.
Математическое выражение закона Кулона выглядит следующим образом:
F = k * |q1 * q2| / r²,
где:
- F – сила взаимодействия между зарядами;
- q1 и q2 – величины зарядов;
- r – расстояние между ними;
- k – электрическая постоянная (k ≈ 8.99 × 10⁹ Н·м²/Кл²).
Закон Кулона применяется только к точечным зарядам или зарядным распределениям, которые можно аппроксимировать точечными. Важно, чтобы расстояние между зарядами было значительно больше их размеров, что позволяет игнорировать сложные эффекты, связанные с распределением заряда.
Применимость закона ограничена в случаях, когда:
- заряды находятся на достаточно большом расстоянии друг от друга;
- воздействие внешних факторов, таких как проводники или диэлектрики, не нарушает условий идеализации;
- заряды можно считать точечными (их размеры пренебрежимо малы по сравнению с расстоянием между ними).
Этот закон применим не только в классической электростатике, но и в ряде практических областей, таких как физика молекул, химия и электроника. Однако его использование в реальных ситуациях требует учета дополнительных факторов, таких как влияние среды (диэлектрическая проницаемость), наличие других зарядов или проводников вблизи, а также квантовые эффекты при очень малых расстояниях.
Как вычислить силу взаимодействия между двумя точечными зарядами

Для вычисления силы взаимодействия между двумя точечными зарядами необходимо использовать закон Кулона. Он описывает зависимость силы взаимодействия от величины зарядов и расстояния между ними. Формула имеет вид:
F = k * |q1 * q2| / r²
где:
- F – сила взаимодействия между зарядами (в Ньютонах),
- k – коэффициент пропорциональности, равный 8,99 × 10⁹ Н·м²/Кл²,
- q1 и q2 – величины зарядов (в Кулонах),
- r – расстояние между зарядами (в метрах).
Сила взаимодействия пропорциональна произведению зарядов и обратно пропорциональна квадрату расстояния между ними. Это означает, что если заряды увеличиваются, сила взаимодействия растет, а если расстояние между ними увеличивается, сила уменьшается. Также стоит учитывать, что сила зависит от знаков зарядов: для одинаковых зарядов сила отталкивает, для противоположных – притягивает.
Важно: при работе с законами Кулона, всегда используйте абсолютные значения зарядов, так как величина силы зависит от их произведения, а не от знаков.
Для правильных вычислений важно, чтобы все величины были в системе СИ: заряды в Кулонах, расстояние в метрах. Если у вас есть другие единицы измерения, необходимо их привести к СИ.
Формула расчета заряда q1 в зависимости от расстояния между зарядами

Для расчета заряда q1 в зависимости от расстояния между двумя точечными зарядами используется закон Кулона. Этот закон описывает силу взаимодействия между зарядами и может быть выражен через следующую формулу:
F = k * |q1 * q2| / r²,
где F – сила взаимодействия между зарядами, k – постоянная электростатического взаимодействия (приблизительно 8.99 × 10⁹ Н·м²/Кл²), q1 и q2 – величины зарядов, r – расстояние между ними.
Если известна сила взаимодействия F, величина заряда q2 и расстояние между зарядами r, можно выразить заряд q1 как:
q1 = F * r² / (k * |q2|).
Это уравнение позволяет определить заряд q1, если все остальные параметры известны. Важно учитывать, что закон Кулона справедлив для точечных зарядов, а также предполагает, что взаимодействие происходит в вакууме или в среде с постоянной диэлектрической проницаемостью.
При увеличении расстояния между зарядами сила взаимодействия уменьшается, так как она обратно пропорциональна квадрату расстояния. Таким образом, если вы хотите вычислить заряд, нужно учитывать этот факт и точность измерений расстояния между зарядами.
Влияние диэлектрической проницаемости на расчет заряда

При расчетах взаимодействия зарядов по закону Кулона необходимо учитывать диэлектрическую проницаемость среды, в которой находятся заряды. Закон Кулона в вакууме описывает силу взаимодействия между двумя точечными зарядами следующим образом:
F = k * (|q1 * q2|) / r²,
где k – постоянная пропорциональности (в вакууме), q1 и q2 – величины зарядов, r – расстояние между ними. Однако в реальных условиях, когда заряды находятся в материальной среде, взаимодействие меняется. Это происходит из-за того, что среда оказывает влияние на электрическое поле, и для учета этого влияния в формулу вносится диэлектрическая проницаемость среды ε.
Закон Кулона в среде с диэлектрической проницаемостью определяется как:
F = (1 / (4πε)) * (|q1 * q2|) / r²,
где ε – диэлектрическая проницаемость среды. В вакууме эта величина равна ε0 (постоянная диэлектрической проницаемости вакуума). В других средах ε обычно больше единицы, что приводит к снижению силы взаимодействия между зарядами по сравнению с вакуумом.
Если среда имеет диэлектрическую проницаемость, скажем, ε = 2, то сила взаимодействия между зарядами в два раза меньше, чем в вакууме при прочих равных условиях. Это объясняется тем, что молекулы вещества вблизи заряда частично экранируют его электрическое поле, ослабляя взаимодействие.
Для точных расчетов заряда q1 важно учитывать параметры среды, в которой он находится, особенно если диэлектрическая проницаемость сильно отличается от единицы. В случае неоднородных сред или при наличии нескольких различных веществ между зарядами расчет может стать более сложным и потребовать учета распределения проницаемости по объему.
Кроме того, для высокочастотных электрических полей, таких как в радиочастотных технологиях, важным фактором становится частотная зависимость диэлектрической проницаемости, что также влияет на точность расчетов силы взаимодействия. Поэтому для практических задач, например, в электродинамике, важно учитывать не только статическое значение ε, но и его зависимость от частоты.
Таким образом, для корректных расчетов силы взаимодействия между зарядами необходимо точно знать диэлектрическую проницаемость среды, поскольку она значительно влияет на точность вычислений. В реальных приложениях важно также учитывать температуру и другие внешние факторы, которые могут изменять свойства материала и его проницаемость.
Как учесть знак зарядов при вычислениях по закону Кулона

При расчете силы взаимодействия между двумя точечными зарядами по закону Кулона важно учитывать знак каждого из зарядов, так как он напрямую влияет на направление силы.
Закон Кулона гласит, что сила взаимодействия между двумя зарядами определяется выражением:
F = k * |q1 * q2| / r²
где k – константа, q1 и q2 – величины зарядов, r – расстояние между зарядами. Однако, для учета знаков зарядов, необходимо ввести дополнительный фактор, который будет учитывать их взаимодействие:
F = k * (q1 * q2) / r²
Если оба заряда имеют одинаковый знак (оба положительные или оба отрицательные), то сила взаимодействия будет отталкивающей, и величина силы будет положительной. В этом случае заряды будут стремиться друг от друга.
Если заряды имеют противоположные знаки (один положительный, другой отрицательный), то сила взаимодействия будет притягивающей, и величина силы будет отрицательной. Это означает, что заряды будут стремиться друг к другу.
Таким образом, знак силы взаимодействия напрямую зависит от произведения зарядов. Положительное произведение зарядов (q1 * q2 > 0) означает отталкивающее взаимодействие, отрицательное (q1 * q2 < 0) – притягивающее.
Важно помнить, что в расчетах всегда следует учитывать знаки зарядов, поскольку игнорирование их может привести к неверному определению характера взаимодействия. Например, если два одинаковых по величине заряда с разными знаками будут рассчитаны с использованием положительной силы в обоих случаях, то результат будет ошибочным.
Примеры реальных задач на расчет заряда по закону Кулона

Задача 1: Определение заряда электрической частицы в поле другого заряда. Рассмотрим два заряда: q1 и q2, расположенные на расстоянии 0.5 м друг от друга. Известно, что сила взаимодействия между ними составляет 4 Н. Необходимо найти заряд q1, если заряд q2 равен 2 μC.
Решение: Согласно закону Кулона, сила взаимодействия между двумя зарядами определяется формулой:
F = k * |q1 * q2| / r²
где F – сила взаимодействия, k – электростатическая постоянная (9 × 10⁹ Н·м²/Кл²), q1 и q2 – величины зарядов, r – расстояние между зарядами. Подставим известные данные и выразим q1:

q1 = F * r² / (k * q2)
Подставив значения:
q1 = (4 Н * (0.5 м)²) / (9 × 10⁹ Н·м²/Кл² * 2 * 10⁻⁶ Кл) = 4.44 * 10⁻⁶ Кл
Заряд q1 равен 4.44 μC.
Задача 2: Взаимодействие двух точечных зарядов в вакууме. На расстоянии 1 м друг от друга расположены два заряда: q1 = 3 μC и q2 = -5 μC. Требуется найти силу взаимодействия между этими зарядами.
Решение: Для расчета силы используем ту же формулу, что и в предыдущем примере:
F = k * |q1 * q2| / r²
Подставляем известные значения:
F = (9 × 10⁹ Н·м²/Кл² * |3 × 10⁻⁶ Кл * -5 × 10⁻⁶ Кл|) / (1 м)² = 1.35 Н
Заряд q1 и q2 взаимодействуют с силой 1.35 Н.
Задача 3: Расчет силы, действующей на заряд в электрическом поле. Заряд q = 6 μC помещен в электрическое поле с напряженностью E = 2 × 10³ Н/Кл. Требуется найти силу, действующую на этот заряд.
Решение: Сила, действующая на заряд в электрическом поле, определяется по формуле:
F = q * E
Подставляем значения:
F = (6 × 10⁻⁶ Кл) * (2 × 10³ Н/Кл) = 12 × 10⁻³ Н
Сила, действующая на заряд, составляет 12 мН.
Вопрос-ответ:
Что такое закон Кулона и как он используется для расчёта заряда?
Закон Кулона описывает взаимодействие между двумя электрическими зарядами. Он утверждает, что сила взаимодействия пропорциональна произведению зарядов и обратно пропорциональна квадрату расстояния между ними. Это основа для вычисления силы, которая действует на заряд, когда мы знаем другие параметры, такие как величина зарядов и расстояние между ними. Чтобы рассчитать заряд по этому закону, нужно учитывать значения силы взаимодействия и расстояния между зарядами.
Какую роль играет коэффициент Кулона (k) при расчёте заряда?
Коэффициент Кулона (k) зависит от среды, в которой находятся заряды. В вакууме его значение составляет примерно 8.99 × 10^9 Н·м²/Кл². Этот коэффициент служит для корректировки силы взаимодействия, учитывая, что заряды могут быть расположены в различных средах с разной проводимостью. Чем больше значение k, тем сильнее сила взаимодействия для одинаковых зарядов и расстояния между ними. Однако его влияние всегда учитывается в расчёте силы, которая может быть использована для дальнейшего нахождения зарядов.
Как можно определить, что заряд q1 положительный или отрицательный при расчёте по закону Кулона?
Для определения знака заряда q1 нужно учитывать направление силы взаимодействия между зарядами. Если два заряда отталкиваются друг от друга, то оба они будут иметь одинаковые знаки (оба положительные или оба отрицательные). Если заряды притягиваются, то один из них будет положительным, а другой — отрицательным. Зная направление силы и заряд второго тела (q2), можно понять, положительный ли заряд q1 или отрицательный.
Что происходит с силой взаимодействия при изменении расстояния между зарядами?
Сила взаимодействия между двумя зарядами по закону Кулона обратно пропорциональна квадрату расстояния между ними. То есть, если расстояние увеличивается, сила взаимодействия уменьшается, и наоборот. Например, если расстояние между зарядами удваивается, сила взаимодействия уменьшится в 4 раза. Это свойство закона Кулона важно учитывать при расчёте сил между зарядами на разных расстояниях, например, при моделировании электростатических процессов или в электрических цепях.
